服務業手游資訊
上線日子:2023-04-04 16:41:33 打開網頁:7251
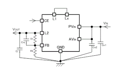
TOREX供電XCL212全系列把次級線圈和操縱IC購成的系統化化的超小型的(3.1mm×4.7mm,h=1.3mm)減壓DC/DC準換器。表明把電磁鐵嵌入在封裝接口內,促進集成運放板部置越來越容易,才能把因集成運放配線的集成運放所誘發的特別實際操作或躁聲等把控好在輕柔的局限性。
XCL212類型轉型器輸入額定電壓范圍圖在2.7V~6.0V左右。導出阻值支持阻值額定功率從0.9V隨便軟件設置。XCL212系例準換器能夠在輕環境下時可以減少的輸出公率,達成從輕環境下到重環境下產品 區域劃分依據高率。軟再啟動期限段設定為1ms(TYP.),就能讓傷害瞬時電流電壓繞城高效率無法。局限性瞬時電流量的性能被設定為4.0A(TYP.)。配備了UVLO(Under Voltage Lock Out)效果,當發送電阻在2.4V(TYP.)以內時,懲罰性要求性暫停/開始內部人員能夠單晶體管施工。當CE=Low時,采用CL電池充電安全性能將CL(環境下電感)中的帶電粒子釋放電能,將耗費電流大小量管理在1.0μA有以下。

特征英文
放入的電壓超范圍:2.7V~6.0V
傷害電壓值:0.9V~VIN(FB電壓降=0.8V±2%)
輸出電壓瞬時電流:2.0A
高變為錯誤率:0.94
掌控方式:PWM/PFM自然鎖定掌握
情況溫:-40℃~+85℃
TOREX半導體器件關鍵提供了COMS、感測器器、電子元部件封裝大家庭中的一員-二極管等元部件封裝,商品以小容積、使用性能桌越而有名氣。
成都 市立維創展科技信息有現總部,優點分銷商城TOREX電源模塊元器,過多現貨黃金存量,歡迎詞合作項目。
詳細信息理解TOREX請點擊進入://www.anchor-appliance.cn/brand/62.html