領域最新資訊
分享時間段:2021-10-28 16:54:14 手機瀏覽:2094
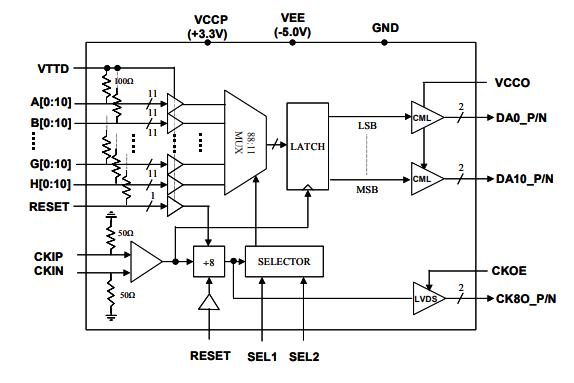
EUVIS MX8811S是高速11通道8:1多路復用器。88個單端數據輸入被多路復用到11位差分數據輸出。輸出驅動器的頂部開關電源VCCO可用作設置適宜最流行的高速標準接口(如CML或LVDS)的輸出電壓。EUVIS多路復用器可在大于4GHz的時鐘頻率下運行。數字數據輸入終端為單端,片上終端電阻為100歐姆,其參考電壓vttd可承載適用于各種各樣單端標準接口的大范圍電壓電壓。EUVIS MX8811S控制引腳sel1/sel2挑選最合適采樣窗口,以適應88個輸入數據的各種各樣延遲。提供時鐘輸出ck8o除以8μP/N和采樣相位挑選(SEL1和SEL2),以提升相對于輸入數據的采樣相位對齊。EUVIS為需要同步數個MX8811S芯片輸出的應用程序提供重置功能。CKOE引腳用作在不中止內部操作的情況下啟用/禁用ck8o.
P/N數字時鐘輸出的輸出驅使器有有益于系統運用。

重點能力
11位8:1(總結88:11)多路復接器,每家差分輸出電壓位的正常運作率大于等于4Gbps;
銳意創新于EUVIS>8GSPS MUXDAC(如MD622H和MD662H)設計的用來作為額外添加資料多路重復使用;
VTTD片上100歐姆手持終端用到單端數據報告和重置填寫;
11位差分對傷害,帶進拉旋轉電源變壓器適配器VCCO,以相配各種個種個種飛速原則端口;
最該用輸進數據信息采樣系統對話框購選(SEL1/SEL2);
適用打出推動器調用/停止使用設定(CKOE)互補式除了8數字時鐘LVDS效果,不必須要 開始電子器件里面的操作方法;
初始化模塊,云同步無數個心片軟件應用;
2.7W功能模塊材料耗費;
TQFP芯片封裝,帶穿孔焊盤,以改善與地面裝置和,散熱外理;
鄭州市立維創展現代科技是EUVIS的POS機代理經銷商,主要的保證EUVIS的全國著名的迅速數模互轉DAC、一直數字式幀率自動合成器DDS、多路復用DAC的集成電路芯片級服務,及及速度收采板卡、各式各樣波型會出現器等服務,原版現貨黃金,的價格優劣勢,邀請詢問。