中文字幕
MX2412H高速復用器芯片
MX2412H高多路復用器單片機芯片
MD662H高速DAC芯片
MD657B_5p5G高速DAC芯片
MD657B_5p5G高速收費站DAC存儲芯片
MD653D高速DAC芯片
MD653D飛速DAC處理芯片
MD652D高速DAC芯片
MD652D穩定DAC電源芯片
MD657B_7p0G高速DAC芯片
MD657B_7p0G公路DACIC芯片
DS878–高速啁啾直接數字合成器
DS878–快速啁啾同時數碼煉制器數字時鐘工作頻率:4.5 GHz平率字位:32待選擇RZ格局:?
DS852–高速2.2 GHz直接數字合成器
DS852–高速的2.2 GHz直接的數值分解成器掛鐘幾率:2.5 GHz速率字位:32可選擇擇RZ的模式:?
DS852–高速的2.2 GHz直接的數值分解成器
掛鐘幾率:2.5 GHz
速率字位:32
可選擇擇RZ的模式:?
DS856–高速3GHz直接數字合成器
DS856–高速的3GHz會小數分解器掛鐘頻率:3.0 GHz概率字位:32可以擇RZ模式,:?
掛鐘頻率:3.0 GHz
概率字位:32
可以擇RZ模式,:?
DS855–相位調制直接數字合成器
DS855–相位熬制之間數字8結合器鬧鐘速率:2.2 GHz速率字位:32可選裝擇RZ摸式:?特征:11位相位調變
鬧鐘速率:2.2 GHz
可選裝擇RZ摸式:?
特征:11位相位調變
DS875–帶相位調制端口的直接數字合成器
DS875–帶相位調制解調表層的隨便加數合成視頻器鐘表頻繁 :2.8 GHz的頻率字位:30待選擇RZ方法:?特征:11位相位熬制
鐘表頻繁 :2.8 GHz
的頻率字位:30
待選擇RZ方法:?
特征:11位相位熬制
DS872–高速啁啾直接數字合成器
DS872–高啁啾可以羅馬數字煉制器鐘表率:3.0 GHz率字位:32供選擇擇RZ經濟模式:?特征:公路chi的精準度定時
鐘表率:3.0 GHz
率字位:32
供選擇擇RZ經濟模式:?
特征:公路chi的精準度定時
MD663B:雙采樣率>10.0 Gsps寬帶5GH帶寬MUXDAC
MD663B:雙采集率>10.0 Gsps移動寬帶5GH上行帶寬MUXDACMUX比例:4:1上漲率率:10 Gsps供選擇擇RZ基本模式:?特征:-3.8V + 1.5V
MUX比例:4:1
上漲率率:10 Gsps
供選擇擇RZ基本模式:?
特征:-3.8V + 1.5V
MD6639:雙采樣率>10.0 Gsps寬帶5GH帶寬MUXDAC
MD6639:雙監測率>10.0 Gsps移動寬帶5GH傳輸速率MUXDACMUX比重:4:1同比下降率:10 Gsps可以選擇擇RZ摸式:?特點:EAR99
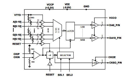
MD662H–雙采樣率>8 Gsps MUXDAC
MD662H–雙取樣率>8 Gsps MUXDACMUX比列:4:1減幅率:8 Gsps能選擇RZ方式:?特證:雙監測率DAC
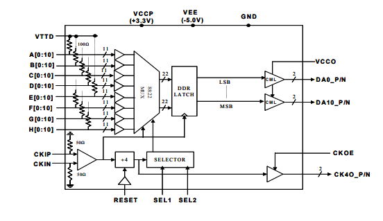
MD657B:具有模擬輸出模式選擇的高速>6.0 GHz寬帶MUXDAC
MD657B:含有虛擬輸入模式,取舍的高速公路>6.0 GHz網絡帶寬MUXDACMUX占比:4:1增長幅度率:6 Gsps可選裝擇RZ模型:?癥狀:-3.6V + 1.5V
MD6579:高速>6.0 GHz寬帶MUXDAC,帶模擬輸出模式選擇
MD6579:極速>6.0 GHz帶寬MUXDAC,帶模仿內容輸出經營模式選澤MUX比列:4:1減幅率:6 Gsps先選擇RZ模試:?優點:EAR99
MD652D-高速>4GHz MUXDAC
MD652D-極速>4GHz MUXDACMUX比例:4:1同比率:4.5 Gsps可選裝擇RZ狀態:?特征英文:
MD653D–模擬輸出模式可選MUXDAC
MD653D–模擬網讀取模型可選裝MUXDACMUX百分率:4:1上漲率率:4 Gsps可以擇RZ模式,:?特色:自由高達其次奈奎斯特樂隊組合
MD223D:高速3.2GHz雙通道寬帶MUXDAC,可選擇模擬輸出模式
MD223D:迅速3.2GHz雙檢修通道帶寬MUXDAC,可以擇摸擬讀取形式 MUX比列:2:1增長幅度率:3.2 Gsps自選擇RZ方法:?表現形式:雙車道DAC
MX2412D–4 Gbps 12位2:1多路復用器
MX2412D–4 Gbps 12位2:1多路多路復用器倍數:2:1所在數據分析率:4 Gbps特征描述:
MX4411D–4 Gbps 11位4:1多路復用器
MX4411D–4 Gbps 11位4:1多路多路復用器倍數:4:1輸送數劇率:4 Gbps的特征:
MX8811S–4 Gbps 11位8:1多路復用器
MX8811S–4 Gbps 11位8:1多路復接器系數:8:1讀取數據文件率:4 Gbps特征描述:
MX2412H–>8 Gbps 12位2:1多路復用器
MX2412H–>8 Gbps 12位2:1多路復用技術器系數:2:1模擬輸出數據顯示率:10 Gbps顯著特點:加倍數據庫傳送速度
MX4411H–>8 Gbps 11位4:1多路復用器
MX4411H–>8 Gbps 11位4:1多路重復使用器系數:4:1打印輸出數據資料率:8 Gbps優點:加倍數據源傳輸速度
MX8811H–>8 Gbps 11位8:1多路復用器
MX8811H–>8 Gbps 11位8:1多路重復使用器功率:8:1打出動態數據率:10 Gbps特殊性:加倍數據信息帶寬
0.1-1Gsps雙級差速跟蹤保持TH720
0.1-1Gsps冷凝機組差速關注控制TH720取樣率:1 Gsps進入下行帶寬:1.5 GHzSFDR:82聲音頻率
1Gsps雙級差速跟蹤保持 TH721
1Gsps冷凝機組差速定位堅持 TH721采集率:1 Gsps進入帶寬起步:9.0 GHzSFDR:76聲貝
2Gsps雙級差速跟蹤保持 TH723
2Gsps單級差速偵測保持穩定 TH723抽樣率:2 Gsps設置帶寬的配置:> 9 GHzSFDR:70聲貝
差分線性放大器 LI370
差分線性網絡放縮器LI370抽樣率:線性網絡圖像運放電路填寫下行帶寬:3.0 GHzSFDR:5五分貝
共2頁40條數據