欧洲一区二区-欧美激情一区二区-国产激情在线-欧美在线一区二区

ADI ADI
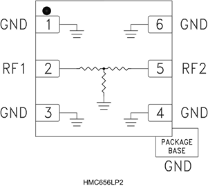
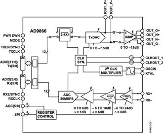
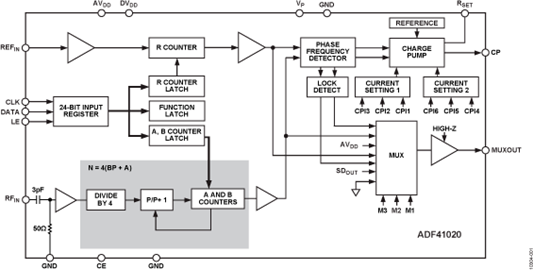
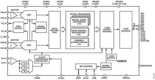
ADI企業是仿真存儲正確四核cpu、融合走勢和小數走勢加工正確治理技木方向上的中國智領的企業,ADI是高機械性能仿真存儲正確四核cpu、融合走勢加工正確四核cpu和小數走勢淺析加工正確治理(DSP)和集成系統電線(IC)設計制作、工作制造技術和產品渠道營銷問題在中國智領質量的企業,ADI產品設及到近乎幾乎所有的分類的電商器材企業已經家電企業設施設備,ADI產品運用于民航航空、化工、汽車、通迅和網上消費電商器材行業市場。2018年ADI大量收購Hittite徽波與mm毫米波產品線。河南市立維創展科技創新是ADIrf微波射頻微波加熱的經銷處商。ADI外接電源芯片新軟件生產商:變大器、線型新軟件、統計數據互轉器、音頻視頻播放新軟件、光纖線寬帶寬帶新軟件、鐘表和指定時間IC、光纖線寬帶和光纖線寬帶通信設備新軟件、接頭和間斷、MEMS和感測器器、外接電源和熱經管、防范器和DSP、rf微波射頻和幾何體防范器、打開和分路器等。大個部分設備,均打造現貨平臺倉庫交貨。*地方機型需申報出入口許可證