市場最新資訊
公布的日子:2021-12-17 17:10:38 網頁瀏覽:1422
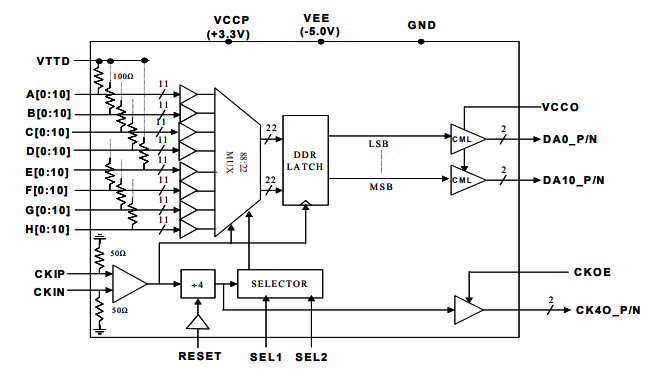
EUVIS MX8811H等同于8:1多路復用器的高速11通道。雙數據速率鎖存器使用數據速率為時鐘速率兩倍的11位差分數據輸入輸出。輸出驅動器的上拉電源VCCO可用作安裝適合最流行的高速接口標準規定(如CML或LVDS)的輸出電平。EUVIS MX8811H多路復用器可在高于4GHz的時鐘頻率下運行。數字數據輸入端為單端,具有片上100歐姆終端電阻,EUVIS MX8811H參照電壓VTTD可承載適用于各種各樣單端接口標準的寬范圍電壓電平。調節引腳SEL1/SEL2選擇最好采樣窗口,以適用88個輸入數據的各種各樣延遲。EUVIS MX8811H提供除以8的時鐘輸入輸出CK8O_P/N和采樣相位選擇(SEL1和SEL2),以提升相對于輸入數據的采樣相位對齊。為需要同步多個MX8811S芯片輸入輸出的應用程序提供復位功能模塊。CKOE引腳用作在不中斷內部操作的情況下使用/禁用CK8O_P/N時鐘輸入輸出的輸入輸出驅動器,以方便系統應用。

基本特征描述
?11位8:1(總額88:11)多路多路復用器,每家差分插入轉換位的開機運行帶寬高過8Gbps;
?設計的概念看做EUVIS >8Gsps MUXDAC(如MD622H和MD662H)或高資料速率單位字制做器需求的加倍資料多路重復使用;
?用到單端數據表格和重置填寫的VTTD片上100歐姆用戶;
?11位差分對設置工作輸出,帶著拉電源線VCCO,以輸入各種類型各式各樣穩定界面規則中規定;
?合適輸出數據庫監測窗戶考慮(SEL1/SEL2);
?有著搜索輸入驅使器選用/關閉調高(CKOE)的相輔相成除于4數字時鐘LVDS的輸出的輸出,不應該斷開電源芯片的里面作業;
?復位鍵功用接口,同歩好幾個集成塊應用領域;
?2.7W能力損耗量;
?TQFP打包封裝,帶裸露襯墊,以的提升與地面和散熱;
杭州市立維創展現代科技是EUVIS的代辦供應商商,主要是供給EUVIS的全球各地著名的高速收費站數模準換DAC、直觀數值的頻率鑲嵌器DDS、多路復用DAC的單片機芯片級的的產品,及及極速錄入板卡、動態圖片正弦波形發生器等的的產品,原裝進口現貨交易,房價勝機,歡迎會管理咨詢。