欧洲一区二区-欧美激情一区二区-国产激情在线-欧美在线一区二区

TPSM41625主機電源控制器改用方案怎么寫

發布新聞日期:2022-02-11 17:24:29     查詢:1421

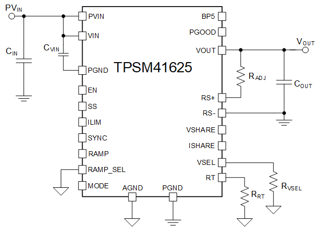
TI的電源模塊TPSM41625可出示高達hg25A的電流,結構簡單易于使用,并會適用串并聯面積僅11*16mm .

運行電壓

進入電阻值

傷害輸出功率

25A

4~16V

0.6~7.1V

 

其電路設計簡圖下面的:

1.png 

 

由于目前茶葉市場TI物料緊缺情況,臺灣臺達Cyntec提供替代物料方案是HS20116-01 ,產品的體積大小為14.5*14.5mm ,也可以支持4PCS 產品并聯。

 

事業電流值

鍵入額定電壓

傳輸端電壓

20A

4.5~20V

0.8~5.5V

 

電路設計簡圖一下:

2.png 

采用POL供電模塊電源的競爭優勢最為簡便、適度控制成本PCB辦公空間,其紋波似的可以獲得最好的目的。在給DSP 、FPGA等主心片供電設備的當時,也能否常用適宜的電阻來決定上電開啟的時間。到底測算公式計算相應:

3.png 

如需用太多更詳細的食品基本資料,歡迎語鏈接我的經銷商工程建筑師。

東莞 市立維創展創新科技代理商權代理商Cyntec全新新產品的的,著力推進為加盟商給予高品控、高水平量、單價司法公正的交流電源摸塊新產品的的。新產品的的原版進口貨,水平擔保,作為中國國家世界市面給予技術扶持,受歡迎咨詢服務。

詳情了解Cyntec電源模塊請點擊://www.anchor-appliance.cn/brand/16.html

個性化推薦手游資訊
  • CHB150W8-36S15N:完美替代IQ32150HPC11NRS的國產工業電源模塊之選
    CHB150W8-36S15N:完美替代IQ32150HPC11NRS的國產工業電源模塊之選 2025-08-19 16:38:44 企業級外接電源方案電源電機選型中,SYNQOR 的 IQ32150HPC11NRS 雖的性能好,但交付使用時間間隔長、訂購總更貴。傳統的 CHB150W8-36S15N 方案電源與之關鍵所在參數值同類,如設置打出電流電壓、封裝的尺寸、保證功能鍵等
  • ?ABR300系列工業級高性能 AC-DC ITE電源模塊
    ?ABR300系列工業級高性能 AC-DC ITE電源模塊 2025-08-13 16:31:34 ABR300 系工藝級高的性能 AC-DC ITE 電原模組由中國大陸 ARCH Electronics 發布,額定功效效果功效 300W,主要包括帶底板磚塊式封裝類型,格局緊湊型suv經久耐用、有利連接散熱管。