MUN3CAD01-SB電源模塊替代SY98001,TPS62808,TPS62807,TPS62821
2025-04-25 16:36:39
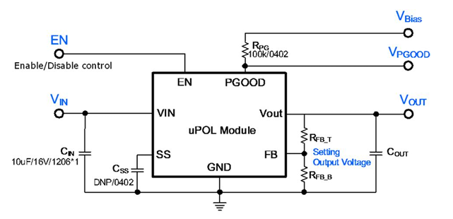
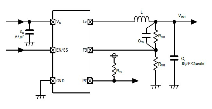
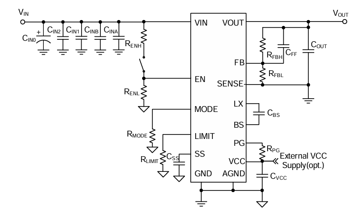
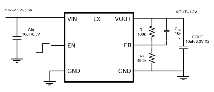
Cyntec(八荒)MUN3CAD01-SB 可原位代換SY98001,TPS62808,TPS62807,TPS62821,支持 ADI 同級一體化與面積貨品設備,配比 TI 相對應貨品設備內容輸出功率、功率要(需評價指標較低功率游戲場景)。其一體化性強降低 PCB 環境空間,的速度更快工作頻率低,無鉛壞保且正規性佳,利潤低、成批處理購進優缺點嚴重,訂貨生長期 4 - 6 周、的部分有現貨交易,供應穩定性高。