欧洲一区二区-欧美激情一区二区-国产激情在线-欧美在线一区二区
迎接來廣州市立維創展科技新公司十分有限新公司管方官方微信!
中文名字
24H精準客服熱線電話 0755-83050846 / 83039348
搜索
欧洲一区二区-欧美激情一区二区-国产激情在线-欧美在线一区二区
Home
關于我們
About
微波元器件
Microwave
AMCOM
CUSTOM MMIC
RF-LAMBDA
QORVO
MACOM
SOUTHWEST
NOVA射頻微波
KRYTAR
Aeroflex-API Tech
Anaren
Anritsu
RADITEK
North Hills
Synergy微波
WENTEQ
MITEQ
Marki
RF-Labs
ADI
CREE
UMS微波
PULSAR微波
MegaPhase
JDSU光纖測試
AMG-Microwave
Ironwood
Teledyne防務電子
HEROTEK
ARRA
MCLI
Leadway
CERNEX
Mi-Wave
ATM Microwave(L-3)
UTE Microwave
NEL Frequency Controls
API SAW Oscillators
SemiGen
KR Electronics
MECA
Electro-Photonics
RLC Electronics
JUPITER(Canada)
?IPP
電源模塊
Power
PICO
Cyntec乾坤
GAIA
VICOR
LINEAR
ARCH
SynQor
TOREX
SILERGY矽力杰
DELTA
XP power
DAC | ADC芯片
DAC|ADC
EUVIS
ADI
Teledyne E2V
微處理器
MCU
PADAUK應廣單片機
中科昊芯DSP
先楫MCU
雅特力MCU
Intel-ALTERA FPGA
澎湃微
風扇
Fan
DELTA臺達風扇
SUNON建準風扇
熱縮管
Heat Shrink Tubing
Raychem
自研產品
Leadway Prodcuts
LEADWAY電源模塊
LEADWAY微波產品
聯系我們
Contact
這個行業信息資訊
欧洲一区二区-欧美激情一区二区-国产激情在线-欧美在线一区二区
電源模塊資訊
電源模塊資訊
微波元件
電源模塊
ADC|DAC芯片
熱縮管
微處理器
風扇
自研產品
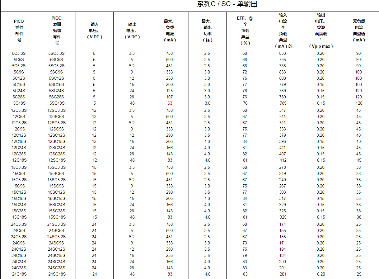
可調節高達2.5W寬輸入超小型隔離式DC-DC電源模塊
2018-12-10 14:42:18
美國的PICO可變節更是高達2.5W寬導入超小行隔開霜式DC-DC電開關模組,該款型更高效寬導入位置封裝形式調高式DC-DC電開關模組有84種有所不同規格規格。這個單位都具有1,500 VOLT DC導入,可在單導出和雙導出規格規格中變現導出隔開霜。
薄型穩壓3.5W隔離式DC-DC電源模塊單輸出雙輸出
2018-12-10 14:34:21
USAPICO薄型穩壓3.5W防曬隔絕霜式DC-DC外接電源適配器引擎單轉換電壓值雙轉換電壓值,該全系列裝封DC-DC外接電源適配器引擎有100種差異應用。以下系統設計都具有一個和防曬隔絕霜的雙轉換電壓值。同旁內角的事情平均溫度范圍圖為-25oC至+70oC。不需,散熱處理片。以下第一單元極為可用作于讀取電壓值發生變化± 10%且轉換電壓值都要確保在± 0.2%的應用。
LT8643SEV-2#PBF/LT8643SHV-2#PBF超低噪聲開關同步降壓穩壓器
2018-12-07 16:33:17
LT8640S-2/LT8643S-2 同歩穩壓交流交流穩壓器用于超高嗓聲按鈕按鈕轉換開關交流交流穩壓器結構,較大 狀態地下降了 EMI 反射,與此同時在高按鈕按鈕轉換開關率下帶來高效、性價比最高率。極具 30ns 最長導通用時的最高值電流值玩法調節,如果在高按鈕按鈕轉換開關率下也可以高穩壓比。
LT8619EDD#PBF/LT8619EMSE#PBF高效率單片式降壓型開關穩壓器
2018-12-07 16:17:21
LT8619 就是款省油的suv、高效性率、髙速、搜集、片式式、穩壓型按鈕面板開關面板開關電源穩壓器,其僅需求量 6μA 的外邊感應電流值。LT8619 都可以給予 1.2A 的間斷感應電流值。該電子元件集成功了上管和下管面板開關電源按鈕面板開關及及因此必不可少的電路設計,以非常大最大削減升級改造外邊控件的想要。
LT8646SEV#PBF/LT8646SIV#PBF同步降壓型穩壓器 ADI現貨
2018-12-07 16:11:17
LT8645S / LT8646S 同步操作降血壓型穩壓電源使用第二名代 Silent Switcher 組織架構,專為主要最大減低 EMI / EMC 輻射危害并在高打開速度下供給科學規范率而設置。這還包括ibms旁路電容(電不銹鋼容器)器以SEO優化元器件封裝的內部所以的快捷電壓環路,并表明可以經由清理空間布局特別敏情緒化很容易地達到企業產品電視廣告中宣揚的 EMI 機械性能。
LTC7810ELXE#PBF/LTC7810HLXE#PBF雙通道降壓型DC/DC 開關穩壓器控制器 現貨
2018-12-07 16:03:23
LTC7810 是一種款高的性能、雙節點減壓型 DC/DC 轉換開關工作電壓穩壓器的控制開關,適用于動力全 N 溝道發送到公率 MOSFET 級,可選用高達到到 140V 的手機輸入工作電壓運行機制。該功率器件應用半個種穩定幀率工作電流機制構架,以求可帶來其中一個高達到到 720kHz 的可鎖相幀率。
LTM4653EY#PBF/LTM4653IY超低噪聲 降壓型穩壓器 現貨熱賣
2018-12-07 15:36:28
LTM4653 也是款超底嘈音 58V、4A DC/DC 降血壓型 μModule? 電壓穩壓器,重要途徑需要滿足需要 EN55022 的反射釋放請求。能夠 經由插入細則濾波器器件來需要滿足需要傳遞釋放請求。
高穩定隔離超小型DC-DC轉換器1W單雙輸出
2018-12-06 11:44:52
英國pico交流電源模塊圖片可以提供高動態平衡要進行消毒超大型DC-DC變為成器1W單雙的內容讀取,該系類芯片封裝變為成器有60種不一型號。高寬比動態平衡的的內容讀取與鍵入要進行消毒。這么多平衡裝置的運作平均溫度條件為-25oC至+70oC。不可熱管散熱器。這么多單元測試卷特別支持于鍵入電流電壓發生改變±10%且的內容讀取務必實現在±0.1%單/和±0.2%雙安全通道的應用軟件。
微型隔離式DC-DC轉換器功率高達7W
2018-12-06 11:33:38
USAPICO外接電源板塊小空氣開關屏蔽式DC-DC更換器電率超過7W,該系列產品非穩壓DC-DC更換器利用超小芯片封裝形式芯片封裝形式。有190種有所不同類型可供挑選。這種設施極具單一和屏蔽的雙輸出的。鳥卵的辦公溫濕度位置為-25oC至+70oC。不可cpu散熱器片。
4W單雙輸出超小型隔離式DC-DC轉換器3.3 - 48VDC
2018-12-06 11:02:13
PICO電源模塊圖片模塊圖片4W單雙打印打出超長安大中型防曬隔離霜式DC-DC裝換器3.3 - 48VDC,該產品未作調整的DC-DC裝換器主要包括長安大中型化打包裝封打包裝封。有188種區別參數可供挑選。等等安裝具備著單體和防曬隔離霜的雙打印打出。她們的工作的室內溫度標準為-25oC至+70oC。不要風扇導熱管。
2.5W小型封裝高可靠性隔離式DC-DC電源模塊3.3 - 48 V
2018-12-06 09:34:09
美式PICO德國2.5W高靠得住性隔絕式DC-DC電源摸塊適配器組件,該系列的擅自自動調節的DC-DC電源摸塊適配器組件選用超小型封口封口。有188種與眾不同型號查詢可供取舍,讀取運轉電壓3.3 - 48 V?。這一些儀器兼有單獨的和隔絕的雙讀取。鳥卵的運轉溫升空間為-25oC至+70oC。必須散熱片。
低壓薄型DC-DC電源模塊微型封裝單輸出100 至500 V
2018-12-05 14:32:33
USAPICO電原接口低電壓薄型DC-DC電原接口微形裝封單打印打出100 至500 V,VV / SVV國產單打印打出,分隔,比例表DC-DC轉移器所采用微形裝封裝封。該國產兼具全部系統設計的表層貼裝和插件操作版本升級。事業溫差范圍內為-25oC至+70oC,不用感應電流降額和/或冷卻器器。
超緊湊封裝高壓薄型DC-DC轉換器100至1000Vdc
2018-12-05 11:17:55
美國的PICO電壓組件超省油的suv封裝髙壓薄型DC-DC轉型器100至1000Vdc,單效果,髙壓DC-DC轉型器產品系列SA采取超家庭型封裝摸塊。某些信得過的隔開元器件有著質量率和卓越的阻抗自動調節屬性,可在-25°C至+ 70°C的的溫度依據內辦公,無電力電氣降額和/或散熱器。
軍事應用超小型薄型隔離式DC-DC轉換器高壓600至1000 VDC
2018-12-05 10:18:12
超各個規格的中微型薄型隔開式DC-DC轉變成器進行超高壓600至1000 VDC,該品類非穩壓進行超高壓DC-DC轉變成器用到超各個規格的中微型裝封裝封。有40種各個機型可供采用。這樣單效果隔開標段可在-25oC至+70oC的氣溫使用范圍內的工作,無熱量散發片或電降額。
超小型高壓隔離式DC-DC轉換器——美國PICO電源模塊
2018-12-05 09:54:46
美式PICO供電電源模塊超大型進行高壓力屏蔽式DC-DC轉型器,該產品系列非穩壓進行高壓力DC-DC轉型器分為超大型封口封口。有110種的不同型號可供的選擇。以上單和雙轉換的分離法單園將在的溫度表規模為-25控制o C至70 o是沒有散熱性能片或電降額℃。這對美國軍事app,可保證了-55oC至+85oC的做工作的溫度表規模。還保證了符合要求MIL-STD-883原則的先選自然環境挑選包。
單輸出雙輸出超小型隔離式DC-DC轉換器
2018-11-30 15:08:27
單轉型雙轉型超全自動防曬隔離霜霜式DC-DC轉型器,因此尺寸都擁有越來越低的直流電壓使用,可在容量電池動力電路系統中運動 防曬隔離霜霜,單轉型和雙轉型將在-25oC至+70oC的辦公溫度區間內辦公,不要散熱片或降額。
薄型DC-DC轉換器_薄型DC-DC電源模塊_高可靠性單雙輸出
2018-11-30 14:35:25
俄羅斯PICO薄型DC-DC準換器/薄型DC-DC電源傳感器傳感器,分為超各種不同規格的中小型封裝類型形式封裝類型形式。有178種各種不同類型可供選購。這種安裝兼有單導出和雙導出。我們的操作體溫位置為-25oC至+70oC。無須散熱片。兼有高輸出與高正規性等。
DC-DC芯片級電源穩壓器LTM4620AEY#PBF現貨
2018-10-16 14:24:38
供應商DC-DC基帶芯片級電原主機電源穩壓器LTM4620AEY#PBF期貨,LTM4620A 一款全部的雙車道 13A 或單車道 26A 輸出觸點面板開關經濟模式 DC/DC 電原,與 LTM4620 相較于,其 VOUT 上行速率更寬所以錯誤率挺高。打包封裝中內部設置了觸點面板開關掌控器、工作功率 FET、電紅外感應器和任何的適用控件。
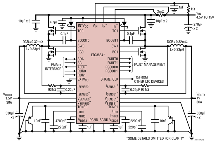
LTC3886EUKG#PBF/LTC3886IUKG#PBF多相DC/DC同步降壓型開關穩壓控制器
2018-09-28 17:30:12
LTC3886 是一種款雙通暢、多相 DC/DC 云同步降血壓型電源開關穩壓調整器,其體現了同一個符合國家為 I2C 之 PMBus 準則的串行接頭。該調整器選用好幾回種平穩頻率、電流量模試體系結構,并擁用高電流值進入和傳輸程度、可源程序環路調整。
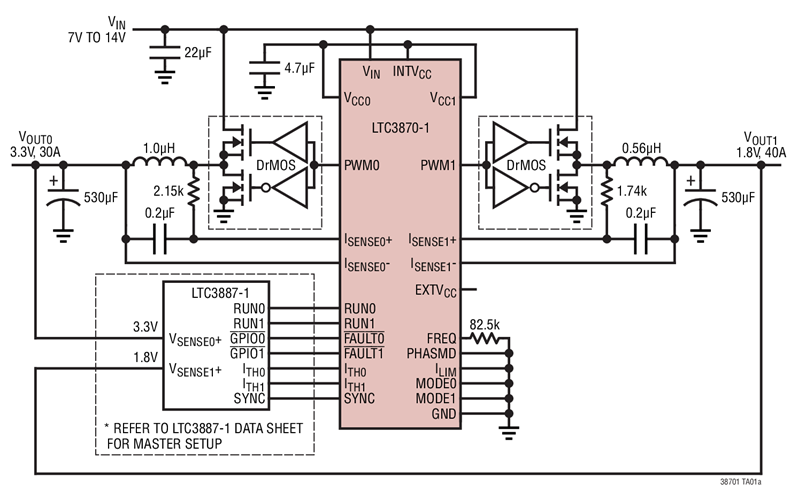
LTC3870EUF-1#PBF/LTC3870IUF-1#PBF多相 (PolyPhase) 降壓型從屬控制器
2018-09-28 17:24:18
LTC3870-1 也是款多相 (PolyPhase?) 減壓型從屬掌控器,專為與 LTC 的數值電源線設計構思服務管理 DC/DC 掌控器使用多相運營而特別設計構思。能夠 將其內在與是一個 LTC3887-1 掌控器相級聯,該功率器件可滿足一個中用帶來極為大工作電流的小和具人工成本效用的來解決措施。
LTC3884ERHE#PBF/LTC3884ERHE-1#PBF雙輸出多相 DC/DC 同步降壓型開關穩壓控制器
2018-09-28 17:22:05
LTC3884 有的是款雙輸出的、多相 DC/DC 同部降血壓型面板開關穩壓有效驅動器,兼備的不符合基本概念 I2C 的 PMBus 規定的串行usb接口。該有效驅動器操作好幾個種穩態概率工作電流玩法架構設計,兼備特殊的計劃書一位 mΩ 一下 DCR 軟件帶來優良的性能參數。
LTC7812EUH#PBF/LTC7812HUH#PBF降壓型 DC/DC 開關穩壓控制器
2018-09-28 17:11:53
LTC7812 也是款高特性關聯升壓 + 穩壓型 DC/DC 按鈕開關穩壓管理器,用來驅動程序全 N 溝道電率 MOSFET 級。它含有自由的升壓和穩壓管理器,能夠 調接三個自由的讀取或依據級聯以從個進入的線交流的電壓調接個讀取的線交流的電壓,而進入的線交流的電壓可高于、高于、或=讀取的線交流的電壓。
LT8630EFE#PBF/LT8630IFE#PBF內部同步開關DC/DC轉換器
2018-09-28 17:08:18
LT8630 是款具備內部管理同步操作按鈕的工作電壓形式 PWM 穩壓型 DC/DC 切換器,其還可以為輸出過載帶來了超過0.6A的工作電壓。3V 至 100V 的寬輸出范圍之內隨著 LT8630 適合調低根據好幾種24v電源開關的工作電壓,例如車和工農業機系統和 36V 至 72V 聯通網絡24v電源開關。
LTC3649EFE#PBF/LTC3649EUFD#PBF/LTC3649IFE#PBF同步單片式降壓型穩壓器
2018-09-28 17:05:32
LTC3649 有的是款更高的使用率、60V、4A 搜集單面式減壓型三相調壓器。該三相調壓器具備有可借助每個阻值器設制的打出交流電壓、內層補上性能,并可在寬 VOUT 位置內完成更高的使用率。
LT8601EUJ#PBF/LT8601IUJ#PBF可編程上電復位功能單片式降壓型開關穩壓器
2018-09-28 16:47:53
LT8601 都是款具可編譯程序上電回位功效的三通管件道、電流值形式 、單面式降血壓型按鈕三相調壓器。大部分的三相調壓器均導入至單一款 振蕩器器,并更具一款 250kHz 至 2.2MHz 的可手動調節幀率比率。
LT8608EDC#TRMPBF/LT8608EMSE#PBF緊湊型高效率高速同步單芯片降壓型開關穩壓器
2018-09-28 16:47:02
LT8608就是款密集型使用率高率、速度導入單基帶芯片降血壓型旋轉開關電壓穩壓器,瞬態交流電大小顯卡功耗僅為1.7μA。LT8608能能提拱1.5A重復交流電大小。低紋波突然發生操作基本形式 可在非常低所在交流電大小下保護使用率高率,并且使所在紋波低過10mV。使用峰峰值交流電大小基本形式 拓補的內控彌補可以讓用大型電感,導致快瞬態出現異常和順暢的環路平穩性。
LT8608EDC#TRMPBF/LT8608EMSE#PBF緊湊型高效率高速同步單芯片降壓型開關穩壓器
2018-09-28 15:04:14
LT8608就是款狹窄型高率、高速收費站導入單集成ic減壓型觸點開關交流穩壓器,瞬態直流電功率僅為1.7μA。LT8608就可以給出1.5A間斷性直流電。低紋波病發運行格局可在過低內容輸出精度直流電下保證高率,時候使內容輸出精度紋波小于10mV。選取峰峰值直流電格局拓撲關系的外部來補償促使用全自動電感,導至加快瞬態積極地響應和很好的環路不性能處理性。
LT8641EUDC#PBF/LT8641HUDC#PBF降壓型穩壓器
2018-09-28 14:39:46
LT8641 穩壓型穩壓電源線應用 Silent Switcher 型式,專為大生產率地大大減少 EMI / EMC輔射并在高達獨角獸 3MHz 的的頻率下展示 更高生產率而來設計。其片式式型式應用 3mm x 4mm QFN 封裝形式實施組裝,內嵌了集成品電源線開關按鈕和所以這個必要的控制電路,而塑造好幾個款 PCB 占板戶型極小值的改善情況報告。
LTC7813EUH#PBF/LTC7813HUH#PBF/LTC7813IUH#PBF/LTC7813MPUH#PBF開關穩壓控制器
2018-09-28 14:33:55
LTC7813 就是款高功能關聯升壓 + 降血壓型 DC/DC 開關按鈕穩壓掌握器,用以推動全 N 溝道工率 MOSFET 級。它包函自立的升壓和降血壓掌握器,才能能調控多個溶合的打印內容的輸出,或能夠級聯以選擇某個能能遠遠超出、小于、或相等于打印內容的輸出工作的輸出功率的插入工作的輸出功率來調控某個打印內容的輸出工作的輸出功率。
LTM8064EY#PBF/LTM8064IY恒定電壓恒定電流穩壓器
2018-09-28 14:31:27
LTM8064 就是一款 58VIN、6A、節流過程相電流值降、節流過程電流大小 (CVCC)、穩壓型 μModule? (24v電源線功能) 三相調壓器。二極管封裝中原帶了旋鈕把控器、24v電源線旋鈕、電傳感器和支撐器件。LTM8064 可在一家 6V 至 58V 的設置相電流值降空間內工作,支撐 1.2V 至 36V 的輸出精度相電流值降空間。
欧洲一区二区-欧美激情一区二区-国产激情在线-欧美在线一区二区
上一頁
1
2
...
30
31
32
33
34
35
36
37
38
下一頁
尾頁
共
38
頁
1113
條數據