NQ20x20QGx40非隔離式DC-DC電源模塊SynQor
2024-08-07 09:24:40
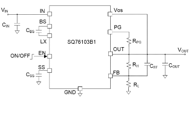
NQ20x20QGx40是SynQor工廠生產的是一款非防曬隔離霜式DC-DC交流電源摸塊,有優質率(高達獨角獸94%)、高工作輸入工作輸出精度工作效率直流工作輸出精度工作效率(40A)、寬發送工作輸入工作輸出精度工作效率工作輸出精度工作效率規定(9-20V發送,0-20V工作輸入工作輸出精度工作效率,蘋果的支持負工作輸出精度工作效率)、原帶濾波和多個自我護理特點(如發送欠壓鎖死、過流自我護理、過壓自我護理和熱關斷自我護理)。摸塊使用職業規定引腳性能和寬敞打包封裝,蘋果的支持開/關的控制、工作輸入工作輸出精度工作效率工作輸出精度工作效率稍微調整和遠程關機傳器,不適使用于是需要高工作效率和機靈工作輸出精度工作效率自動調節的多個使用場地。