餐飲行業房產資訊
更新時候:2024-08-08 09:01:53 瀏覽訪問:885
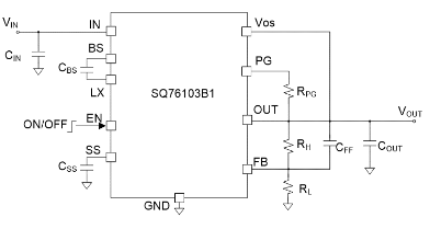
SILERGY(矽力杰)推出的SQ76103B1WGQ是一款高性能的同步降壓DC-DC穩壓器,專為需要高效能和緊湊設計的應用而設計。該穩壓器集成了多種先進功能,以確保在各種工作條件下都能提供穩定可靠的電源輸出。

主要特點:
1. 高工作效能:SQ76103B1WGQ在12V搜索和3.3V模擬輸出狀態下,利用率高達mg89%,這代表著它能在增加高裝換利用率的同時,減小人體脂肪自然損耗和發熱的原因。 2. 內部設置有電感:該穩壓電源內部設置有電感,創新了結構設計并降低了外接元器件封裝的需求量,得以節約開支了電路設計板余地。 3. 高頻點率操作步驟:運作頻點為1MHz,能夠選用更小寸尺的濾波零件,進步驟網站優化了線路板功能分區。 4. 寬顯示電流值比率:大力支持4.7V至18V的顯示電流值比率,適用性于四種電壓區域環境。 5. 3A電機短路直流電壓工作直流電壓力量:可以帶來了到達3A的間斷性電機短路直流電壓工作直流電壓,實現基本上數中上工作功率應運的使用需求。 6. 便捷瞬態初始化失敗:采用了即使PWM結構,就能夠便捷初始化失敗裝載變化無常,事關打印輸出額定電壓的安全性。 7. 交流外接電源積極提示:展示 交流外接電源積極提示體系,于體系監視和報警評估。 8. 軟進行的功能:外可編學習軟進行時期,高效減少進行時的浪涌直流電,保護區控制系統避免電流值震蕩。 9. 保護英文區措施系統表:包涵傷害過電壓保護英文區措施、自行可以恢復系統表、傷害電流系統表、輸人欠壓鎖死(UVLO)和過溫保護英文區措施,確保設配在異樣前提條件下應急行駛。 10. 環保健康結構設計:符合國家RoHS標準單位且無鹵化,展現了了矽力杰對自然環境庇護的問題。 11. 緊奏型型打包封裝形式:選取QFN3×2.5-16打包封裝形式,最大的無比僅為1.7mm,無比非常合適個人空間異常的軟件。應用領域:
SQ76103B1WGQ此次降血壓DC-DC穩壓開關電源選軟件于幾種自動化無線生產專用設配,屬于但不受限于輕便式式生產專用設配、產業調節模式、網絡通信生產專用設配和消費水平類自動化無線車輛。其高效能建設、緊奏型方案和率先的確保特點使其已成為開關電源維護軟件的理想型選。SILERGY(矽力杰)最主要工作電源線適配器存儲芯片、電源線適配器傳感器等模擬網配件。面向SILERGY矽力杰的電源模塊產品,立維創展提供pin to pin原位充當食品,現貨交易優質價值,青睞咨詢服務。