欧洲一区二区-欧美激情一区二区-国产激情在线-欧美在线一区二区

Intel主打的主機電源設備Enpirion用作徹底解決解決辦法

頒布時間:2022-04-25 17:16:17     打開網頁:5577

Enpirion24v電源適配器廠品最開始也是家里有獨家設計風格的24v電源適配器服務商,在  被Intel收構。在Intel大部分收入充沛的處理芯片型號中,Enpirion的電原集成塊決定了也是顆發暗的錦繡,以至于市場的反應:2020年11月Enpirion又被出售信息給了澳門立锜科學技術。反復性的波動,也造成Enpirion的車輛貿易市場所有權更趨限制,近于是無法提貨的情形。

本Intel的服務線思路是,利用Enpirion的徵型供電版塊,為其前收購網的ALTERA的FPGA處理器具備搭配組合,報告只會怪投資專門市場太現實中。只是,在光學元元器的社交平臺,真滴應該是是專門、致力,這樣才能持續不斷,臺灣地區臺達集團Cyntec供電軟件,被官網因為是Intel的FPGA存儲芯片的推薦適應。

EM2130這顆電阻值模塊電源,進入電阻值空間4.5~16V,讀取線電壓范圍之內0.7~1.325V ,保證30A大電流量為FPGA的Core做好共電,因而細微的體型打包封裝,愈來愈小的紋波功能,獨特時候FPGA大型項目。同全系列的同時還有 EM2120、EM2140 .

1.png 

 

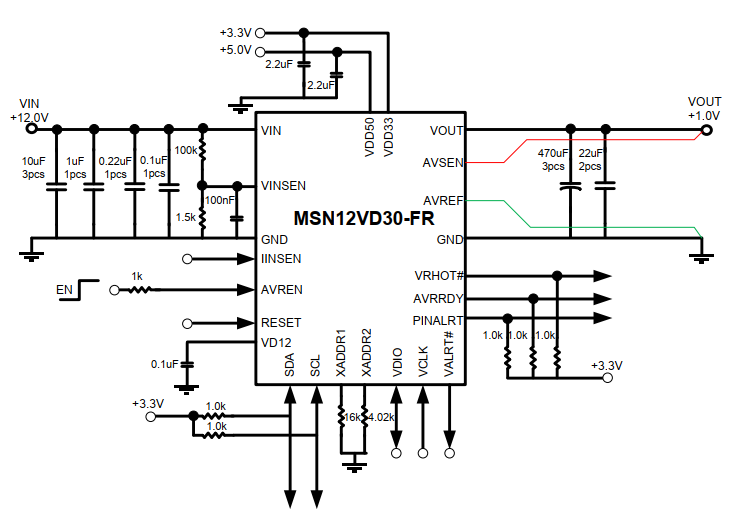
伴隨EM2130的落后交貨,Intel 有推薦Cynetc的產品MSN12VD30-FR 完全改用,哪一更換可以,也被英特爾顯卡、風波等用戶認同感。

Cyntec的小型交流電源組件MSN12VD30-FR

2.png 

現下可出示4組不相同的內容輸出工作電壓,遵循原則采取的機種不相同,可采取分壓阻阻進行調節器。

3.png 

而因這樣主機電源版塊進行內部設置有可編寫程序數字式IC芯片則其傷害相電壓行控制在,Cyntec公司出廣標準護膚品就預置3個有差異等級的工作電壓好產品:

4.png 

 

比方說各位很久以前當初經力過有一個品牌求美者的相同的國產成品如果不同一系列每機種的PCB量很小,隔開設計制作有差異的PCB 設備貼片就是一個比較愿意的事。則選取這些可編譯程序的微交流電模快食品,則只需要相當的交流電配件開展大批量SMT,涉及每段個機種通過各不相同的程序編程平臺合并,并調準上加分光電探測器阻,從而保持各不相同機種的目標值。

如需更多的的Cyntec超小型電源線模塊圖片的商品文件,請關系讓我們的項目師。

最新推薦信息
  • CHB150W8-36S15N:完美替代IQ32150HPC11NRS的國產工業電源模塊之選
    CHB150W8-36S15N:完美替代IQ32150HPC11NRS的國產工業電源模塊之選 2025-08-19 16:38:44 化工級24v電源輸出的模快選用中,SYNQOR 的 IQ32150HPC11NRS 雖耐熱性領航,但交由周期長長、定購料工費高。國內的 CHB150W8-36S15N 輸出的模快與之主要產品參數相仿,如鍵入輸出的線電壓、封裝規格尺寸、保護好的功能等
  • ?ABR300系列工業級高性能 AC-DC ITE電源模塊
    ?ABR300系列工業級高性能 AC-DC ITE電源模塊 2025-08-13 16:31:34 ABR300 系列作品工業園級高特點 AC-DC ITE 電源適配器模塊電源由澳門 ARCH Electronics 推行,額定的所在馬力 300W,通過帶底板磚塊式芯片封裝,節構緊身堅硬、容易連接散熱管。