制造行業介紹
公布的日期:2023-02-01 16:56:52 瀏覽網頁:1646
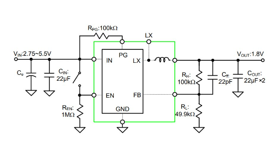
SILERGY電源適配器模快SQ76004QNC是有有效率率的3MHz此次減壓DC/DC穩光電探測器源,可能出具高至4A傳輸交流電壓。SQ76004QNC可在2.75V至5.5V寬放入電阻值位置內活動,智能家居控制化比較低RDS(ON)主電源按鈕和同步軟件電源按鈕,以更大程度限制接入不足率。SQ76004QNC小封裝形式(3.0mm×3.0mm,H=2.0mm)集成系統化電感電機轉子和控制基帶芯片。

共同點
內部組織開關按鈕(頂部/頂端)如此低的RDS(ON):35/15mΩ
2.75~5.5V復制粘貼額定電壓區間
3MHz工作任務工作頻率最大的的情況的極大減少對外部包塊
內部軟運行要求浪涌交流電壓
4A連著性傷害工作電壓功能
關閉系統格局耗損率<0.1μA電源適配器電流值
100%Dropout操作
開關電源美麗查測器
過感應電流呵護/欠壓確定/溫差維護
無法RoHS規則且無鹵化
緊湊型打包封裝形勢:QFN3x3-10
SILERGY(矽力杰)一般制造電原IC芯片、電原引擎等模擬訓練電子元件。
應對SILERGY矽力杰的電原控制模塊食品,立維創展打造pin to pin原位取代護膚品,外盤競爭優勢單價,青睞諮詢。
祥情理解SILERGY供電版塊請點擊量://www.anchor-appliance.cn/brand/70.html