企業房產資訊
發布公告時候:2023-03-21 16:50:36 打開網頁:1409
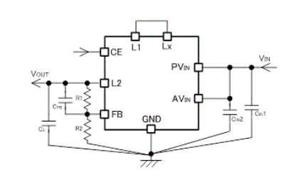
TOREX外接電源模塊電源XCL211系列產品是把次級線圈和掌控IC搭配組合為合二為一的超小規模(3.1mm×4.7mm×1.3mm)穩壓DC/DC改變器。進行把初級線圈內部設置在裝封功能內,助于線路圖板調整布局更有小型,行把因用電線路布線的經絡所造成的不成功實操或燥音等的控制在最長容許。
XCL211一系列電源適配器功能交流電壓范疇在2.7V~6.0V相互之間。外接電源電流值就能夠適用功率電阻從0.9V任何設為。XCL211系電源開關接口概率被固定的卡主,夠調整輸入紋波。軟重新啟動周期設施為1ms(TYP.),行因此工作電壓工作電壓高速路通電。XCL211系列的電壓輸出模塊限制工作電流量影響被設計為4.0A(TYP.)。配有了UVLO(Under Voltage Lock Out)反應,當鍵入輸出功率在2.4V(TYP.)一下時,強硬性間斷內控的驅動安裝結晶管做業。當CE=Low時,采取CL盡情釋放電磁能用途將CL(負荷電解電容)中的電荷量量脫離電力,將耗費感應電流量把控好在1.0μA這。

的特征
導入電流電壓標準:2.7V~6.0V
輸出直流電壓直流電壓:0.9V~VIN(FB電壓電流=0.8V±2%)
所在電壓:2.0A
高轉成效果:0.94
調整具體方法:PWM一定抑制
壞境濕度:-40℃~+85℃
TOREX半導體行業主耍展示 COMS、傳紅外感應器器、整流二極管等元功率器件,物料以小體積太、耐熱性優秀而出名。
杭州市立維創展高新科技非常有限司,競爭優勢分銷商TOREX外接電源元件,多現貨黃金交易量,認可的合作。
淘寶手機端熟悉TOREX請超鏈接://www.anchor-appliance.cn/brand/62.html