制造業資迅
頒布時間間隔:2023-04-07 16:56:55 訪問:1701
與離散公率模塊電源相比較,SILERGY矽力杰交流電源功能模塊的體型宿小了90%。SQ76201AQLQ應該可以減少附生電感/電容(電容器),從而提高本職工作率,以減少無線信號偏色。SQ76201AQLQ更具不強的散熱器抗擾亂穩定性和二維封裝穩定性,更具健康的抗擾亂效果。低頻高頻振動和條件自我調節性強。
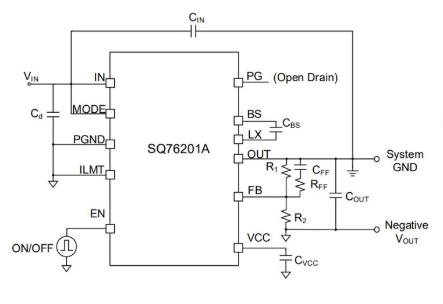
SQ76201AQLQ主機電源模塊電源調低了PCB人工成本和SMD技術應用的耗時,就可以更強地變短掛牌上市的耗時(平面布置比較簡單,盡快軟件測試,調試程序),SQ76201AQLQ存在更比較容易的采購計劃管理制度(不大起批量,更低的CE和系統的工作),高效率1A、16.5V鍵入內置自感應此次方向輸入Buck-boost調控器。

的特征
鍵入電流比率:5V ~ 16.5V
很大1A根據交流電效果
即使PWM網絡架構以實現目標更快瞬態初始化失敗
組織結構工具進行受限制造出浪涌直流電壓
電原穩定指示標志
滿足定時清理實力的工作輸出過流保證
模擬輸出過壓自我保護
具備半自動復原特點的過溫保障
輸入-壓修改
適合RoHS標淮和無鹵素燈泡
五金機械型封裝形式:QFN3×4-16
指標
Vin_min (V):5
Vin_max (V):16.5
Io_max (A):1
基準計算精度:±1%
成功率獨角獸高達:85% % @ 12VIN,-5VOUT
平率改換平率 (MHz):0.6
二極管封裝:QFN3×4-16
SILERGY(矽力杰)大部分生育外接交流電源存儲芯片、外接交流電源功能等虛擬電子器件。
對SILERGY矽力杰的電壓功能模塊軟件,立維創展打造pin to pin原位改用產品,外盤優劣勢成本,喜愛咨詢中心。
內容認知SILERGY交流電源引擎請單擊://www.anchor-appliance.cn/brand/70.html