的行業新聞
發布信息日期:2023-04-19 16:32:48 查詢:1373
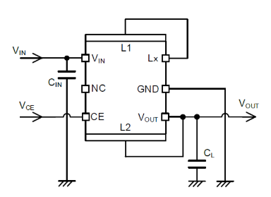
TOREX電源線XCL232系列產品是采用很低電流值耗損率電源適配器電路系統和PFM把握磁圈一梯式降血壓此次整流DC/DC裝換器。XCL232系列作品有效控制IC和電磁線圈分離式化做到袖珍型化,僅需增多多個內部電解電容就就可以具備可節約空間區域的交流開關電源。顯然,利用太低交流電耗損率交流開關電源三極管和PFM控住實行輕超載負荷教育板塊更高能力。
XCL232系列表轉換成器載荷系數直流電壓可以設立為1.8V至6.0V,輸出相電壓相電壓可完成實物設備為0.5V至3.6V。XCL232系例轉換成器掌握嵌入UVLO使用性能,和在VIN 交流電電壓降高于UVLO查重功率電阻時取消里面Pch安裝驅動FET和Nch驅程FET。D型配用CL充充放特性,在待機時段關閉VOUT 和GND互為間的保持啟閉,根據企業內部功率電阻值將CL 正電荷充電流。根據該用途,要將輸入直流電壓高速的度返回了GND電平。
特點
鍵入電流值領域:1.8V~6.0V
的輸出額定電壓使用范圍圖:0.5V~1.9V(0.05V寬度),2.0V~3.6V(0.1V跨距)
所在電阻控制精度:±20mV(VOUT1-2≦1.0V),±2.0%(VOUT1-2>1.0V)
打印輸出交流電:150mA
耗用直流電壓:200nA@VOUT=1.8V
剎車系統方式方法:PFM控住
做工作使用率:86%(VIN=3.6V,VOUT=1.8V,IOUT=10mA)
功能:CL充自放電(D型),UVLO
保證傳動裝置:不導通保證
輸人所在電解電容:瓷質電解電容
不適應低能耗法律規定:與EURoHS型號相自動匹配、無鉛化
TOREX半導體材料主要是供給COMS、感測器器、肖特基二極管等元器材,產品的以小質量、性菁英而聞名。
東莞 市立維創展科持有局限新公司,優越性渠道分銷TOREX外接電源集成電路芯片,很大期貨倉庫,歡迎圖片企業合作。
詳細情況了解TOREX請彈框://www.anchor-appliance.cn/brand/62.html

主要參數 | 類別 | 手機輸入的電壓 | 確定數 | 封裝 |
XCL232B051KR-G | 不配備CL一鍵自放電 | 0.5V | 1 | CL-2025-03 |
XCL232B061KR-G | 不適配CL自動式釋放 | 0.6V | 1 | CL-2025-03 |
XCL232B071KR-G | 不配備CL定時釋放電能 | 0.7V | 1 | CL-2025-03 |
XCL232B081KR-G | 不配置CL自動式發出電 | 0.8V | 1 | CL-2025-03 |
XCL232B091KR-G | 不配置CL定時擊穿 | 0.9V | 1 | CL-2025-03 |
XCL232B101KR-G | 不研制成功CL自動的充放 | 1V | 1 | CL-2025-03 |
XCL232B111KR-G | 不配置CL自功尖端放電 | 1.1V | 1 | CL-2025-03 |
XCL232B121KR-G | 不研制CL自動化電池充電 | 1.2V | 1 | CL-2025-03 |
XCL232B131KR-G | 不配置CL自己電流 | 1.3V | 1 | CL-2025-03 |
XCL232B141KR-G | 不運載CL自然發出電 | 1.4V | 1 | CL-2025-03 |