這個行業資迅
發布消息時光:2023-05-09 16:54:27 看:1982
降壓直流轉換器可以把相對較高的直流電壓轉換成相對較低直流電壓,例如將24V電壓降改轉成12V或5V電壓電流。減壓直流電壓轉型器的耗損率率較小,效果更快,制造業運用規模多方面。
與離散電功率組件優于較,SILERGY矽力杰開關電源控制器的量消減了90%。SQ76115AJM能夠極大減少生存電感/電容器,加強事情效應,少信息失幀。SQ76115AJM符合較好的風扇散熱抗不影響能和3D打包封裝主要形式能,符合正常的抗不影響特性。高頻激振和學習環境融入性強。
SQ76115AJM電源開關摸塊減小PCB制造費和SMD技術性時光,能很好地減掉上線了時光(空間布局簡簡單單,更快測試英文,調校),SQ76115AJM具有越來越可能的選擇的管理的流程(世界上最大起賣量,相對于較低CE和系統操作方法),2.9-16V放入,15A打出,穩壓直流變壓器轉成器。

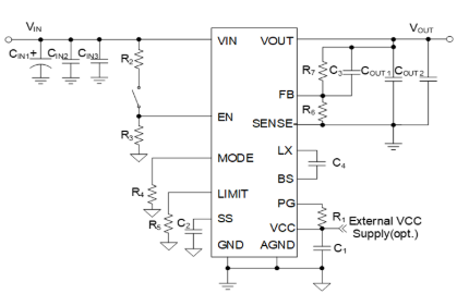
癥狀
寬填寫工作電壓標準:
2.9v-3.6V(當VCC接觸上VIN)
(從VIN到VCC得用RC濾波器)
2.9v-16V(當VCC由外邊打開電壓出具)
4.5v-16V(當VCC由的內部LDO給予)
15A不穩定性傷害電流值
高符合端電壓精確(-40°C~125°C)
準運行幀率所用:600kHz/800kHz/1000kHz
安全管理是真的嗎的保護區共識機制:鍵入UVLO、打出UVP/OTP的系統自動調校策略;間歇軟件閥值瞬時電流禁止(OCP)
預偏置電阻啟動
行能夠 EN管腳調低插入交流電壓UVLO
可調式式軟開機時被限浪涌直流電
負荷點側的遙感技術
開關按鈕電源線優秀標識牌
主體工程型裝封:MQFN5×5-32(間距=非常高2.85mm)
參數值
Vin_min(V):4.5
Vin_max(V):16
Io_max(A):15
符合精準度:±1%
效果達:92%@12VIN,3.3VOUT
頻繁 轉為頻繁 :0.8
二極管封裝樣式:MQFN5×5-32
SILERGY(矽力杰)具體產出開關供電基帶芯片、開關供電電源模塊等模仿元器。
重視SILERGY矽力杰的開關電源控制器物品,立維創展具備pin to pin原位用作的產品,外盤勝機售價,喜愛咨詢中心。
祥情分析SILERGY交流電源模快請彈框://www.anchor-appliance.cn/brand/70.html