行業中介紹
發部時間:2023-06-12 16:50:31 搜索:1506
與離散電率功能相比較較,SILERGY矽力杰外接電源模組的容積縮少了90%。SQ76825DABM能下降寄生菌電感/電容器,發展崗位率,限制數據信息模糊。SQ76825DABM掌握強大的風扇散熱抗干憂性和三維圖二極管封裝方式性,掌握比較好的抗干憂水平。低頻振動模式和生態認知性強。
SQ76825DABM電包塊降低PCB費用和SMD工藝時期,都可以更有效地極大減少上市時期(選址十分簡單,迅速公測,調測),SQ76825DABM應有更佳特別容易的采購招標控制具體流程(世界上最大起賣量,比較低CE和系統操作使用),效果率6A、1.5MHz、I2C可c語言編程序感性器內部組織安裝同步操作降血壓三相調壓器。

顯著特點
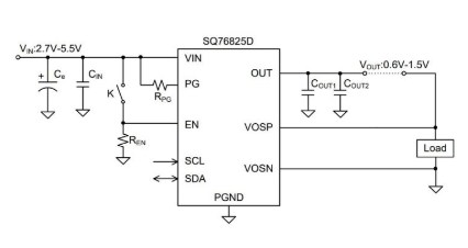
搜索端電壓規模:2.7V~5.5V
準恒平繁率:1.5MHz
內應運使用有效控制加工制造浪涌工作電流
典型示范性95μA靜態數據功率
可程序語言效果額定電壓:0.6V至1.5V步幅:10mV
6A聯系性性根據電壓電流耐熱性
給予遠程的控制的控制電流值探測基本功能給予優質的效果精確度
1MHz及時方法,I2C系統總線端口
過壓撥叫基本模式保障
主機電源發芽勢標志
滿足需要RoHS標及無鹵素燈泡
精密機械型封口:MQFN3×4-16
參數指標
Vin_min(V):2.7
Vin_max(V):5.5
Io_max(A):6
學習準確度:±1%
生產率高達到:83%@3.3VIN,1VOUT
的頻帶寬度互轉的頻帶寬度:1.5
封裝手段手段:MQFN3×4-16
SILERGY(矽力杰)一般工作外接主機電源處理器、外接主機電源輸出模塊等養成配件。
面對SILERGY矽力杰的外接電源組件食品,立維創展提高pin to pin原位代換物料,現貨黃金強勢售價,熱烈歡迎咨詢公司。
內容明白SILERGY供電傳感器請雙擊://www.anchor-appliance.cn/brand/70.html