業新聞咨詢
推出時候:2024-03-04 17:10:38 觀看:1100
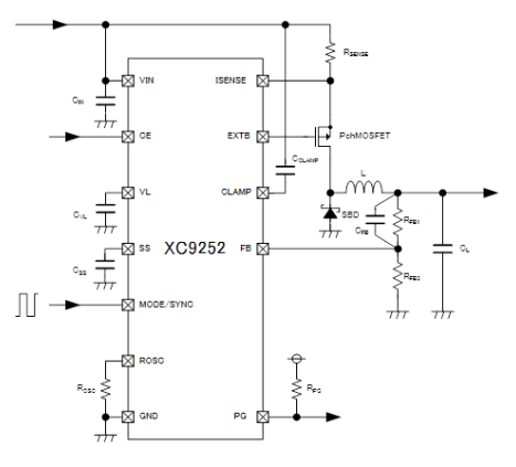
TOREX的XC9252型號是款30V減壓DC/DC調控器IC。因P溝道MOSFET做一個外鏈安裝驅動多晶體管,以至于能在低放入電壓值中事業。于此,做一個負債電容器(CL)才可以食用淘瓷電阻等低ESR電感。
XC9252品類穩壓DC/DC把控好器設置了0.8V決定性相電壓源,依據外部結構阻值(RFB1RFB2),也能配置從1.0 v ~隨便輸出精度額定電壓。
XC9252系例減壓DC/DC調整器在把內部阻值器聯接上ROSC接線端子,DC調整器還可以在280 kHz至550 kHz的范圍內內任意尺寸設置觸點開關頻次。除此以外,廣泛應用狀態/此次端子排,使相比于內部CLK±25%的超范圍與其他CLK此次,并能阻止不要求的風噪。PWM/PFM自然把控好在輕載時借助PFM調整控制,達成從輕載到過載整個的的業務板塊的高效、性價比最高率。
居于軟運行時段,要能借助向SS端子排增添外鏈余量來中任何放置軟加載時間。
XC9252國產降血壓DC/DC管理器兼具嵌入式UVLO的功能當手機輸入電流值小于等于2.5V時,可以被迫性推動結晶體管進行行駛。對于自我保障線路,嵌入式過流自我保障線路短路等問題自我保障線路和超溫重新啟動線路可狠抓安全可靠產出軟件。

特征
輸進電壓電流依據:3.0V~30V(高達停留36V)
FB直流電壓:0.8V(±2%)
浪費感應電流:30μA(@300kHz)
速率區間:280kHz~550kHz(由外接熱敏電阻布置)
對外部CLK云同步:較之于震蕩的頻率±25%的區域
保護措施電源線路:
過流受到限制(由外接熱敏電阻設制)
智能復歸(XC9252A/B)
積分卡閂鎖保證(XC9252C)
超溫退出
電解電容:低ESR濾波電容
溫濕度空間:-40℃~+105℃
適合干凈要求:與EU RoHS型號規格相關聯、無鉛化
TOREX半導體技術主要帶來了COMS、調節器器、肖特基二極管等元電子元件,的產品以小體型大小、效能好而有名氣。
鄭州市立維創展科學技術有效集團公司競爭優勢分銷管理TOREX電壓電子器件,大批量現貨交易貨源,迎接了解和咨詢。
規格型號 | Type | Output Voltage | Oscillation Frequency | Packages |
XC9252A08AVR-G | Without Latch protection, with chip enable | 0.8V | Adjastable | TSSOP-16(Type A,C) |
XC9252B08ADR-G | Without Latch protection, chip enable | 0.8V | Adjastable | USP-10B(Type B) |
XC9252C08AVR-G | Without Latch protection, with chip enable | 0.8V | Adjastable | TSSOP-16(Type A,C) |