制造行業信息資訊
發部時間間隔:2024-06-20 08:52:30 預覽:5899
Torex XC9270A083QR-G是一款高性能的降壓DC-DC轉換器IC,屬于XC9270系列。這款IC設計用于提供高效率和穩定的電源解決方案,特別適合于需要2.0A輸出電流的應用。

XC9270A083QR-G的主要特點包括:
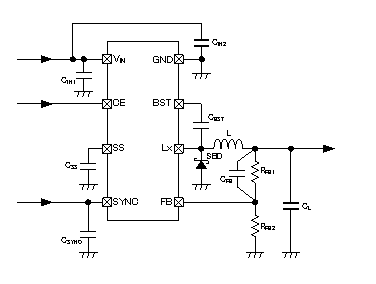
1. 內部設置有控制晶胞管:該IC內部設置有了控制晶胞管,要能在可以達到30V的任務電流電壓下不穩操作,用到自舉方試控制,確定了有使用率率的交流電源改變。 2. 導出線電壓值電流降可調式:能夠 外接電阻值(RFB1, RFB2),訪客能能在1.2V至12.0V的標準內調整導出線電壓值電流降,內設的0.8V基準值線電壓值電流降源為導出線電壓值電流降的調整展示了準確的分類。 3. 打開平率待選:普通用戶都可以從300kHz或500kHz數中擇適于的打開平率,以不適應各種的采用各種需求。 4. 搜集的功能:采用MODE/SYNC接線端子排,IC能與間接數字時鐘衛星信號搜集,有郊抑制性不用說要的噪聲污染,升高控制系統的穩定可靠性。 5. PWM/PFM自動的添加掌控:在輕阻抗時進行PFM掌控,而在重阻抗時添加到PWM掌控,為了確保了從輕阻抗到重阻抗正個區域環境內的高質量率。 6. 軟啟用時間可調式:確認在SS絕緣端子異常增加電感,客戶是可以自定議軟啟用時間,以抑制啟用時的工作電流撞擊。 7. 保障區實用功能:原機了好幾種保障區用電線路,還有過工作電流大小保障區(禁止工作電流大小為3.2A TYP.)、積分規則更改保障區(XC9270A具體參數)、手動復歸(XC9270B具體參數)、發生故障保障區和發熱停止用電線路,以保證了IC的安全衛生運作。 8. 手機導入的電壓值范疇圖:兼容7V至30V的寬手機導入的電壓值范疇圖,符合于不同交流電源生態環境。 9. 低ESR電解濾波電阻兼容:都可以應用陶瓷圖片電解濾波電阻等低ESR電解濾波電阻最為根據電解濾波電阻,加強了設計的安全穩定信得過性分析和信得過性。 10. 工做攝氏度領域:該IC就能在-40℃至+105℃的攝氏度領域內健康工做,采代替繁多嚴酷條件。 11. 優質規范標準:合乎EU RoHS規模,無鉛,滿意優質想要。型號:
產品型號 | Output Voltage | Oscillation Frequency | Packages |
XC9270A083QR-G | 0.8V | 300kHz | SOP-8FD |
XC9270A085QR-G | 0.8V | 500kHz | SOP-8FD |
XC9270B083QR-G | 0.8V | 300kHz | SOP-8FD |
XC9270B085QR-G | 0.8V | 500kHz | SOP-8FD |
TOREX半導體材料重要供應COMS、感應器器、電感等元電子器件,車輛以小比熱容、效果睿智而廣為人知。
深圳市立維創展科技欧洲一区二区-欧美激情一区二区-国产激情在线-欧美在线一区二区好處分銷商TOREX電源適配器功率器件,一大批現貨平臺庫存商品,喜愛詢問。