餐飲行業介紹
上架時長:2024-08-26 09:53:12 搜索:5736
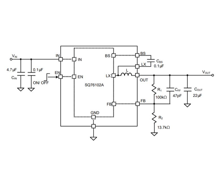
在現代電子設備中,電源管理模塊的效率和性能至關重要。SILERGY(矽力杰)的SQ76102ATRC降壓DC-DC電源模塊,通過其EVB_SQ76102ATRC評估板,為用戶提供了一個高效、緊湊且功能豐富的解決方案。本文將詳細介紹這一模塊的關鍵特性和優勢。

核心特性
高效率與緊湊設計:
SQ76102ATRC也是款1MHz同歩減壓型DC/DC換算器,集變為一名電傳感器,芯片封裝形式在一名僅3×3×2mm的緊湊型QFN3×3-7芯片封裝形式中。這樣設置這樣不僅節約了地方,可是才可以提供數據更是高達2A的根據電壓,無比最合適地方限制的應用領域的場景。低導通電阻:
輸出模塊室內的上端和底端旋鈕兼有低RDS(ON),各分為為50mΩ和30mΩ,這代表著著在轉型期間中電量虧損越來越低,所以從而提高了總布局率。寬輸入電壓范圍:
SQ76102ATRC不支持4.5至18V的輸出工作電壓規模,這更加它并能習慣許多種主機電壓環境,不管是干電池用電也是別型號的主機電壓。精確的輸出電壓:
組件帶來了±1%的0.6V的精密度,為了確保了輸入電壓值的維持性和可靠的性,這對于那些想要精度交流電源的敏銳電商設施十分重要的。快速瞬態響應:
用即使PWM架構模式,SQ76102ATRC就能夠實行更快的瞬態出錯,這對於動圖電機負載變化無常的采用場景設計很重要性。安全與保護功能:
- 里面軟開機啟用效果上限了開機啟用時的浪涌電流大小。 - 限流折返傳統模式展示 了模擬輸出串電防護。 - 過溫維護工作有著自然還原業務能力,確認了引擎在極端化條件下的的安全自動運行。 - 逐時期峰峰值電壓電流受到限制和讀取欠壓鎖死技能進一部增加了模組的安全性和安全性。環保標準:
SQ76102ATRC合乎RoHS的標準且無鹵化,彰顯了SILERGY對自然環境養護的問題。應用領域
SQ76102ATRC的高性能和緊湊型轎車來設計使其異常合適于多種不同適用,還有但不僅為: - 輕便式式電子元器件專用設備 - 工藝操作整體 - 通訊網絡環保設備 - 個人消費網絡的產品SILERGY(矽力杰)具體制作電源線開關集成塊、電源線開關輸出模塊等虛擬電子器件。對於SILERGY矽力杰的電源模塊產品,立維創展提供pin to pin原位方式產品的,現貨黃金優勢與劣勢價值,感謝網絡咨詢。