這個行業手游資訊
頒布耗時:2019-01-24 14:32:08 瀏覽網頁:1679
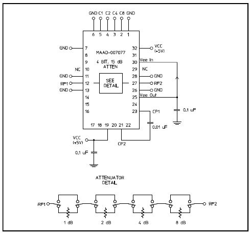
MACOM的MAAD-007083-000100就是一款GaAs FET 5數字字衰減器,有點整合TTL驅動程序器。步長為1.0 dB,總衰減範圍為31 dB。該電子器件選取32引腳FQFP-N面貼裝打包封裝。在領航的的接地科技,該數字化衰減器可展示 更為重要6 GHz的性。MAAD-007083-000100比較用以于的要求精密度,訪問速度更快。,耗電量較低和投資成本費用低的在日常生活中。
品牌
型號
貨期
庫存
MACOM
MAAD-007083-000100
1周
200
如若您需要購MAAD-007083-000100,請點擊右側客服聯系我們!!!
結構圖
