企業方式
發布消息耗時:2024-01-05 16:58:36 閱覽:6104
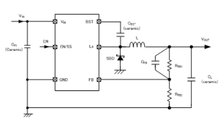
TOREX電源適配器XC9246國產降血壓DC/DC轉化成器是內置的N-外圓安裝驅動納米線管,的工作于16V的減壓DC/DC換算器IC。進行了輸入輸出瞬時電流若能1.0A截止高速率的率固定供電。根據濾波電容(CL)會運用陶瓷制品電阻等低ESR電感。
XC9246型號減壓DC/DC切換器鑲入的1.0V的依據交流輸出功率源,能夠能夠 其他阻值值同樣地設定輸出精度交流輸出功率。但是開關按鈕次數高至1.2MHz,是可以保持外接元功率器件的大型化。XC9246題材穩壓DC/DC轉化成器在內部組織使用了1.5ms(TYP)的軟開始朝代,因而經過與EN/SS接組件相互連接起來方式接的電阻值和體積,要能多種軟件設置比的內部軟啟用加長的年間。
XC9246國產降血壓DC/DC變為器嵌入的UVLO特點,在測試英文相電壓下例時,可被迫性地停下安裝驅動氯化鈉晶體管工作。發生故障保護措施中嵌到的禁止電壓電流電路原理,超溫停止時三極管,短路等問題守護控制電路。

表現
填寫電流值范圍圖:4.5V~16V
模擬輸出輸出功率超范圍:1.2V~5.6V(VFB=1.0V)
的輸出電壓電流:
1A(VIN≧6VandVOUT/VIN≦50%)
1A(VIN<6VandVOUT/VIN≦40%)
工作的學習效率:90%(VIN=12V,VOUT=5V,IOUT=200mA)
概率區間:1.2MHz
極高占空比:80%
帶軟打火:
內外設施1.5ms
靜態使用:不適用到外接RC同一個地布置
把控好工藝:PWM抑制
短路故障確保:
電壓電流局限性(積分規則閂鎖具體方法)
超溫開起
串電保護英文
UVLO:4.15V,5.65V,7.65V
傳輸濾波電解電容:衛浴陶瓷濾波電解電容
溫度位置:-40℃~+85℃
適宜環保標準規則:與EURoHS產品規格相應、無鉛
技術參數 | UVLO更改相電壓 | 任務頻繁 | 裝封 |
XC9246B42CER-G | 4.15V | 1.2MHz | USP-6C |
XC9246B42CMR-G | 4.15V | 1.2MHz | SOT-26W |
XC9246B65CER-G | 5.65V | 1.2MHz | USP-6C |
XC9246B65CMR-G | 5.65V | 1.2MHz | SOT-26W |
XC9246B75CER-G | 7.65V | 1.2MHz | USP-6C |
XC9246B75CMR-G | 7.65V | 1.2MHz | SOT-26W |