市場資訊新聞
發布的用時:2025-06-26 16:29:17 瀏覽記錄:210
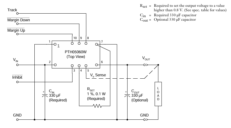
在開關按鈕電源開關按鈕各個領域,濰坊檢測儀器(TI)的PTH05060WAD摸塊僅憑其不穩機械性能長期性受到大家喜愛。因此,該摸塊因交房日期冗雜、成本價過高,不僅能存有生產制造停滯的現象問題,且商品壽命短時間間隔較Leadway創立的LWH05060WAD更短,給生產商鏈控制與太久維修保養創造深層次探索。優于之后,LWH05060WAD那必然稱為最好質的改用解決方案。
指標價格對比
參數指標 | PTH05060WAD | LWH05060WAD |
輸出電阻比率 | 4.5V-5.5V | 4.5V-5.5V |
導出線電壓 | 可調式0.8V-3.6V | 可控0.8V-3.6V |
效果感應電流 | 6A | 6A |
成功率 | 95% (典型性值) | 96% |
事情攝氏度 | -40℃~+85℃ | -40℃~+105℃ |
異同點
裝封兼容性問題:
l PTH系列產品在使用10.16×12.7mm標準化作業化芯片封裝
l LWH系類運行12×12mm QFN封裝類型(需要注意事項PCB調整布局編輯)
瞬態回復:
l LWH的瞬態加載精力提高至50μs(原PTH為80μs)
l 個性化推薦打印輸出電容(電容器)值從22μF修改至10μF+47μF組合式
庇護功用減弱:
l 新增加搜索反接庇護(-20V耐壓性性)
l OTP溫度過高保護閾值法從150℃提升到160℃

代替主要優勢
規格化引腳與PCB瀏覽器兼容性
l LWH05060WAD施用與PTH05060WAD已經同一的引腳名詞解釋,不想要修訂PCB來設計就行直接性復制,分明降低工作變更登記投入收費。其封裝形式大小(25.4mm×15.7mm×8.9mm)與原型號相自動匹配,有效確保物理學安裝實用實用兼容性問題。
快速交貨,工程團隊不斷突破工藝瓶頸,根據不同產品的特性,制定不同的生產工藝周期公式與庫存盤點管理系統
l 原裝廠PTH05060WAD的出貨時期將近12周,而LWH05060WAD將快速交貨,工程團隊不斷突破工藝瓶頸,根據不同產品的特性,制定不同的生產工藝期限減少到4周,同時整個市場存儲比較充足。該不斷改進可以效延長過程交貨事件,有效的減小缺貨所引發的工作停止風險點。
成本投入成本與食用階段
l LWH05060WAD能夠批處理選擇實行代價減少15%,且組件壽命周期公式延緩至10年。長遠規劃看你,其價格低質量和批發商鏈相對穩定功能更很棒,尤其是適于對價格低比較敏感且需長時維修保養的銷售。
珠海市立維創展科技創新不多工廠擁有著20年電子元器件封裝技術設備積聚,專業的的產品設備研制開發和茶葉品質精英團隊,成就Leadway電源開關組件新食品。以能力信息化為主導,做最符合市場的市場需求的的新食品金橋銅業跨接線的截面積大小。新食品對標學習美系、日式,確保pin &pin刪除如要求其余技能支持系統,或商品了解,祝賀了解.