欧洲一区二区-欧美激情一区二区-国产激情在线-欧美在线一区二区

HMC7543/HMC7543-SX集成型式Ek線馬力放小器 ADI期貨

發布消息期限:2018-06-21 14:32:53     挑選:1944

HMC7543都是款結合式E股票波段的砷化鎵(GaAs)、假晶(pHEMT)、單集合化ic微波射頻結合電路系統軟件(MMIC)中等偏上瓦數放縮器,結合溫度表補賞型片上瓦數檢波器,業務幾率領域為71 GHz至76 GHz。 HMC7543保證21.5 dB增加收益、25 dBm傳輸瓦數(1 dB減少)和26.5 dBm飽和狀態傳輸瓦數(20%瓦數擴展有效率(PAE)),所采用4 V電電力。 HMC7543保證好品質的線形度并重視E頻段通信設備和高存儲容量wifi網回城wifi網電系統軟件確定升級優化。 放縮器分配和高增加收益使其成為了同軸電纜前面第四特級移動信號放縮的不錯選澤。 所以統計資料均靈活運用50 Ω測試軟件工裝夾具中的集合化ic添加,按照各網絡端口上長寬為3 mil、尺寸為0.5 mil、長為7 mil的焊線接連。


品牌 型號 描述 貨期 庫存
ADI HMC7543 集成功率檢波器的71 GHz至76 GHz E波段功率放大器 現貨 56


HMC7543操作
  • E頻段通信系統
  • 高容量無線回程無線電系統
  • 測試與測量


HMC7543優勢和特點

  • 增益: 21.5 dB(典型值)
  • 針對1 dB壓縮(P1dB)的輸出功率: 25 dBm(典型值)
  • 飽和輸出功率(PSAT): 26.5 dBm(典型值)
  • 輸出三階交調截點(OIP3): 30 dBm(典型值)
  • 輸入回波損耗: 12 dB(典型值)
  • 輸出回波損耗: 12 dB(典型值)
  • 直流電源: 4 V (450 mA)
  • 無需外部匹配
  • 裸片尺寸: 3.599 mm × 1.999 mm × 0.05 mm


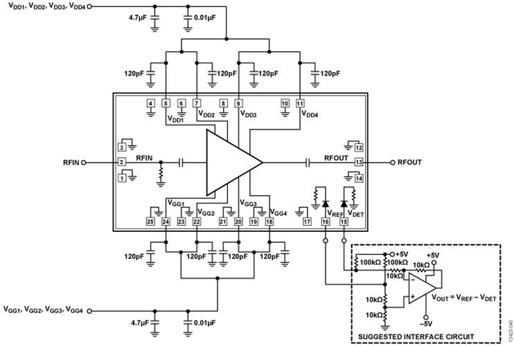
HMC7543結構圖



強烈推薦最新資訊
  • 關于THUNDERLINE-Z產品申明
    關于THUNDERLINE-Z產品申明 2020-10-14 15:54:05 東莞 市立維創展科學技術有限制的公司,是英國THUNDERLINE-Z & Fusite高端品牌在國內 的授權證書推廣分銷商,其廢金屬鋼化玻璃密封性接線鼻子,已很廣應用業務領域于航空、中國國防、網絡通訊等高正規性業務領域。
  • ?ECLB75W-24S12隔離型 DC-DC 轉換器模塊現貨庫存
    ?ECLB75W-24S12隔離型 DC-DC 轉換器模塊現貨庫存 2025-08-18 16:37:02 ECLB75W-24S12 是 CINCON 開發的 ECLB75W 編隔絕型 DC-DC 改換器功能,額定額定功率 75W,插入的電壓 9 - 36VDC(4:1 寬條件),傷害 12V/6.25A(單路),有著有傷害高精度±1%、明顯錯誤率 91%等關鍵的規格尺寸,還有著建立完善的保護措施程序。