欧洲一区二区-欧美激情一区二区-国产激情在线-欧美在线一区二区
的歡迎來武漢市立維創展社會有限責任集團公司非官方下載!
漢語
24H貼心服務電話 0755-83050846 / 83039348
搜索
欧洲一区二区-欧美激情一区二区-国产激情在线-欧美在线一区二区
Home
關于我們
About
微波元器件
Microwave
AMCOM
CUSTOM MMIC
RF-LAMBDA
QORVO
MACOM
SOUTHWEST
NOVA射頻微波
KRYTAR
Aeroflex-API Tech
Anaren
Anritsu
RADITEK
North Hills
Synergy微波
WENTEQ
MITEQ
Marki
RF-Labs
ADI
CREE
UMS微波
PULSAR微波
MegaPhase
JDSU光纖測試
AMG-Microwave
Ironwood
Teledyne防務電子
HEROTEK
ARRA
MCLI
Leadway
CERNEX
Mi-Wave
ATM Microwave(L-3)
UTE Microwave
NEL Frequency Controls
API SAW Oscillators
SemiGen
KR Electronics
MECA
Electro-Photonics
RLC Electronics
JUPITER(Canada)
?IPP
電源模塊
Power
PICO
Cyntec乾坤
GAIA
VICOR
LINEAR
ARCH
SynQor
TOREX
SILERGY矽力杰
DELTA
XP power
DAC | ADC芯片
DAC|ADC
EUVIS
ADI
Teledyne E2V
微處理器
MCU
PADAUK應廣單片機
中科昊芯DSP
先楫MCU
雅特力MCU
Intel-ALTERA FPGA
澎湃微
風扇
Fan
DELTA臺達風扇
SUNON建準風扇
熱縮管
Heat Shrink Tubing
Raychem
自研產品
Leadway Prodcuts
LEADWAY電源模塊
LEADWAY微波產品
聯系我們
Contact
服務行業房產資訊
欧洲一区二区-欧美激情一区二区-国产激情在线-欧美在线一区二区
微波元件資訊
微波元件資訊
微波元件
電源模塊
ADC|DAC芯片
熱縮管
微處理器
風扇
自研產品
MAPS-011008相控陣雷達6位數字移相器集成CMOS驅動器
2018-09-17 15:28:03
MAPS-011008一款GaAs pHEMT 6四位數字移相器,集成型CMOS控制器器,主要包括無鉛4 mm PQFN塑膠板材表明貼裝打包封裝。步長為5.6°,展示從0°到360°的相移,步長為5.6°。該制作過優化調整,可最高容許地可以減少相移比率內衰減的影響。
MAPS-011007航空航天與國防GaAs pHEMT 6位數字移相器
2018-09-17 15:26:04
MAPS-011007是一個款GaAs pHEMT 6數字字移相器,整合CMOS帶動器,應用4 mm PQFN塑料制品單單從表面貼裝封裝形式。步長為5.6°,保證從0°到360°的相移,步長為5.6°。該設計的經歷優化網絡,可比較大局限性地減輕相移時間范圍內內衰減的變幻。MAPS-011007無比選中用想要高相位精準度且相移時間范圍內內消耗變幻超小的場所。
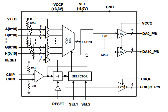
mx8811h–> 8 Gbps 11位8:1多路復用器
2018-09-13 17:18:41
MX8811H非常的于一兩個高速公路路11清算通道的8∶1多路重復使用技術器。雙資料傳輸率單位鎖存器使11位差分資料效果的資料傳輸率單位為鬧鐘傳輸率單位的兩倍。效果驅動下載器的上拉外接電源VCCO可于設為非常適合于最最火的高速公路路接頭要求,如CML或LVDS的效果電平。多路重復使用技術器都可以以鬧鐘傳輸率單位>4 GHz運作。
mx4411h–> 8 Gbps 11位4:1多路復用器
2018-09-13 17:07:26
MX4411H非常的于一款公路公路11過道的4:1多路重復使用器。雙數值速度鎖存器使11位差平均分值輸送的數值速度為數字鬧鐘速度的兩倍。輸送驅動包器的上拉供電VCCO都就可以于快速設置適宜于最歐美流行的公路公路電源接口規定,如CML或LVDS的輸送電平。多路重復使用器就可以以數字鬧鐘速度>4 GHz工做。
MX2412H ->8 Gbps 12位2:1多路復用器
2018-09-13 17:01:28
MX2412H一樣于2:1多路多路復接器的快速路12的通道。雙大數據源帶寬鎖存器使12位差分大數據源輸入傳輸電壓的大數據源帶寬為石英鐘帶寬的兩倍。輸入傳輸電壓推動器的上拉主機電源VCCO能夠選擇于使用適合于最最火的快速路電源標準協議,如CML或LVDS的輸入傳輸電壓電平。多路多路復接器能夠是 石英鐘帶寬>4 GHz。
mx8811s–4 Gbps的11位8:1多路復用器
2018-09-13 16:54:45
MX8811S是一個個高速公路路11本職工作區的8∶1多路復接器。83個單端數值進入被多路復接到11位差得分值輸入。輸入驅程器的上拉電源開關VCCO也能夠 于設定合適于最流行趨勢的高速公路路模塊標準單位,如CML或LVDS的輸入電平。多路復接器能夠 以秒表速率單位>4 GHz本職工作。
MX4411D - 4 Gbps 11位4:1多路復用器
2018-09-13 16:18:53
MX4411D有的是個繞城高速度11入口的4:1多路復接器。44個差分常用對數據傳輸被多路復接到11位差考分據傳輸。傳輸安裝變頻器的上拉交流電源VCCO會選擇于使用適于于最時尚的繞城高速度接頭標準規定,如CML或LVDS的傳輸電平。多路復接器會以掛鐘速率單位>4 GHz任務。
MX2412D—4 Gbps 12位2:1多路復用器
2018-09-13 16:10:24
MX2412D是2:1多路重復使用技術器的速度12短信通道。24個差分常用對數據庫搜索被多路重復使用技術到12位差得分據所在。所在控制器的上拉24v電源VCCO就可以使用于設立最合適于最受歡迎的速度標準化標準接口化,如CML或LVDS的所在電平。多路重復使用技術器就可以以石英鐘傳輸速率>4 GHz做工作。羅馬數字數據庫搜索是極具片上100歐姆消費終端熱敏電阻的LVDS。
SC800寬帶連續波集成信號合成器7100046-01——SignalCore
2018-09-12 15:28:44
國外SignalCore帶來SC800編聯通寬帶連著波一體化訊號聚合器,產品產品一體化了強有力的加密管控鎖相環、DDS、分頻器,大型尺寸大小貼片式二極管封裝2”x1”,所在平率范疇25MHz~6GHz,內置微處里器和驅動安裝應用程序,大大地調低了產品電力設計簡化層次。
DS872——高速啁啾直接數字頻率合成器
2018-09-12 11:25:04
DS872就是種高速路隨時數字9聚合器(DDS),工作頻率調諧糞便比率是32位,ROM相位糞便比率是13位,DAC浮度糞便比率是11位。DAC的模仿打出能能在一般保持良好方法(相對1、奈奎斯特頻段)和刷新頁面到零方法(相對1、、二、和其三奈奎斯特頻段)運行中實現選擇。
DS875A—具有調幅調幅端口的直接數字頻率合成器
2018-09-12 11:12:48
DS875A是一種種高速路直觀阿拉伯數字合并器(DDS),具相位配制解調和高難度技巧配制解調插入端口設置,設計的概念用以直觀正負配制解調或QAM選用。它具24位的率調諧判別率,8位的相位配制解調插入和8位的高難度技巧配制解調插入。內外ROM具12位的相位判別率,內外DAC具11位的高難度技巧判別率。
DS875調相直接調相直接數字頻率合成器
2018-09-12 11:01:34
DS875是一種種含有調相設置端口號的迅速進行阿拉伯數字制成器(DDS)。它兼備30位的聲音頻率調諧甄別率和11位的相位解調設置。實物ROM兼備12位的相位甄別率,實物DAC兼備11位的增長幅度甄別率。DAC的模擬機內容輸出能夠在正常情況下要保持模式英文(1)彼此選取。
DS855——相位調制直接數字頻率合成器
2018-09-12 10:54:20
ds855是高速收費站立即加數聲音幾率合成圖片器(DDS)與一款32位聲音幾率調諧識別率,11位相位配制鍵入和11位的小幅度識別率。第一次奈奎斯特帶中的余弦函數波不錯存在到靠近1.2 GHz(在2.5GHz掛鐘強度)。開端相位不錯從置為0度的余弦函數波開端。
8.0 - 12.0 GHz 集成CMOS驅動器6位數字移相器MAPS-010166
2018-09-11 14:57:04
MAPS-010166是一種款GaAs pHEMT 6個數字移相器,整合CMOS能夠器,應用4 mm PQFN朔料表面上貼裝二極管封裝。步長為5.6°,提高從0°到360°的相移,步長為5.6°。該規劃歷經推廣,可最多程度地以減少相移比率內衰減的變。
MAPS-010165 航空航天與國防GaAs pHEMT 6位數字移相器3.5 - 6.0 GHz
2018-09-11 14:49:57
MAPS-010165就是一款GaAs pHEMT 6個數字移相器,整合CMOS驅動包器,分為4 mm PQFN氟塑料外層貼裝封口。步長為5.6°,可以提供從0°到360°的相移,步長為5.6°。該來設計根據推廣,可較大 局限地下降相移范疇內衰減的轉變 。
2.3 - 3.8 GHz 相控陣雷達6位數字移相器MAPS-010164
2018-09-11 14:47:49
MAPS-010164都是款GaAs pHEMT 6五位數字移相器,整合CMOS驅使器,按照4 mm PQFN塑料制品表皮貼裝裝封。步長為5.6°,出示從0°到360°的相移,步長為5.6°。該規劃經途SEO優化,可極大裝量地極大減少相移領域內衰減的轉變。
1.4 - 2.4 GHz 通信天線GaAs pHEMT 6位數字移相器MAPS-0101631.4 - 2.4 GHz
2018-09-11 14:19:31
MAPS-010163也是款GaAs pHEMT 6四位數字移相器,采取4 mm PQFNpp塑料表面層貼裝打包封裝,集成型CMOS控制器。步長為5.6°,給出從0°到360°的相移,步長為5.6°。該設計的概念過SEO,可主要局限性地降低相移范圍圖內衰減的變動。
8.0 - 12.0 GHz相控陣雷達4位數字移相器MAPS-010146
2018-09-11 14:13:54
MAPS-010146一款GaAs pHEMT 4四位數字移相器,集成式CMOS動力器,適用4 mm PQFN塑料材質界面貼裝打包封裝。步長為22.5°,提高從0°到360°的相移,步長為22.5°。該的設計所經提升,可最好最大地極大減少相移標準內衰減的變動。
MAPS-010145航空航天GaAs pHEMT 4位數字移相器
2018-09-11 14:03:14
MAPS-010145有的是款GaAs pHEMT 4十位數字移相器,一體化CMOS驅使器,使用4 mm PQFN塑膠板材面上貼裝裝封。步長為22.5°,提供數據從0°到360°的相移,步長為22.5°。該結構設計由seo,可更大最大地下降相移時間范圍內衰減的發生變化。
MAPS-010144相控陣雷達GaAs pHEMT 4位數字移相器
2018-09-11 13:58:37
MAPS-010144一款GaAs pHEMT 4六位數字移相器,集合CMOS驅動安裝器,采取4 mm PQFN塑膠片外表貼裝封裝。步長為22.5°,能提供從0°到360°的相移,步長為22.5°。該結構設計經過了優化方案,可很大局限性地縮減相移規模內衰減的變。
低直流電耗4位數字移相器MAPS-010143
2018-09-11 13:50:44
MAPS-010143一款GaAs pHEMT 4個數字移相器,按照4 mm PQFNpp塑料表層貼裝封裝,模塊化CMOS能夠器。步長為22.5°,打造從0°到360°的相移,步長為22.5°。該設置經過了簡化,可最主要殘留量地減掉相移依據內衰減的變化。
DS856-高速3GHz直接數字頻率合成器
2018-09-10 14:44:09
DS856不是種高速度可不可以直接小數制成器(DDS),頻繁調諧區分率有32位,ROM相位區分率有13位,DAC幅度過區分率有11位。首個奈奎斯特帶中的正弦交流電波可不可以有到相當1.6 GHz(在3.2-GHz秒表速率單位)。
DS852——高速2.2 GHz直接數字頻率合成器
2018-09-10 14:37:52
DS852就是一種飛速之間數字5獲得器(DDS),頻次調諧簽別率是32位,小幅度簽別率是11位。最奈奎斯特帶中的余弦波可能產生了到說出1.1 GHz(在2.2-GHz數字時鐘速率單位)。展開周期可能重設為零度以下展開。該集成電路芯片有長對互補性輸送50Ω前后端分離。
DS707——高速啁啾直接數字頻率合成器
2018-09-10 14:30:12
DS877是種穩定簡單金額分解成器(DDS),頻繁調諧判別率有32位,ROM相位判別率有13位,DAC升幅判別率有11位。DAC的模擬網輸出精度可以在健康保持著形式(關于一、奈奎斯特頻率段)和回零形式(關于一、、二和3、奈奎斯特頻率段)控制直接的選擇。
DS88高速啁啾直接數字頻率合成器
2018-09-10 14:26:13
DS878也是種髙速直接的自然數合成圖片器(DDS),次數調諧辨認比率32位,ROM相位辨認比率13位,DAC頻率辨認比率11位。DAC的仿真傷害都可以在通常保持著機制(對獨一奈奎斯特頻段寬度)和復位機制(對獨一、第二個和再次奈奎斯特頻段寬度)運營范圍內會選擇。
超寬帶高功率高效率的GaN放大器
2018-09-06 15:30:42
小編報告格式新一種加寬帶網高電機熱率快速率的GaN變小器。電腦運行從100MHz到3000兆赫。建議的最后涉及到100W的打印輸出電機熱率,22dB上升收益,40%的電機熱率上升率從100MHz到3000兆赫。這是耐腐蝕性是順利通過栽剪3個的設備來實現目標的。抗阻與奇特的寬帶網電源電路系統相一致拓撲關系設計的。兩者圖解設計的技木將拿出電子元器件和相一致電源電路系統。
40-4000MHz寬帶高功率GaN MMIC功率放大器
2018-09-06 15:21:17
企業評估報告一個多個高耐腐蝕性的GaN MMIC電輸出增加器操作在40MHz到400MHz中。這位改變80W輸入單脈沖(100US輸入單脈沖參數和10%占空比)MMIC不斷循環)內容輸出電輸出(P5dB),40MHz,50W率為54%最少30%的率在大一些的正中間k線,相應在400MHz時,率正漸漸變低到30W,率為22%。
使用具有獨立柵極偏壓控制的并聯晶體管的GaN HEMT放大器的線性增強
2018-09-06 15:19:40
GaN HEMT具有著高傳輸公率體積密度和網絡帶寬寬下的高成電功率率。是GaN HEMT的線形度經常比GaAs集成電路芯片的線形度差。小編強調打了個種輕松的具體方法步驟來解決GaN HEMT的線形度。所強調的具體方法步驟是將集成電路芯片切割成與自主控制的柵極偏置電阻值電容串聯的諸多子模塊,并且對聯模塊傳輸開展公率搭檔。
CMD273P3高隔離度低損耗寬帶DPDT轉換開關DC-12 GHz
2018-09-05 17:08:51
CMD273P3有的是款低消耗聯通寬帶正抑制MMIC DPDT轉為旋轉開關,所按照無引腳3x3 mm面上貼裝封口。CMD273P3包含電流至12 GHz,在6 GHz時具有著1.7 dB的低插入圖消耗和42 dB的高防護度。CMD273P3所按照0 / + 5 V專一性抑制電阻值邏輯關系線工作中。
CMD272P3低損耗寬帶正控制MMIC DPDT轉換開關DC-10 GHz
2018-09-05 17:06:11
CMD272P3不是款低損失率網絡帶寬正保持MMIC DPDT改變打開,主要包括無引腳3x3 mm單單從表面貼裝封裝類型。CMD272P3覆蓋住電流至10 GHz,嵌入損失率低至1 dB,6 GHz時的高底部隔離度為43 dB。CMD272P3主要包括0 / + 5 V互補原理保持辦公電壓思維邏輯線辦公。
欧洲一区二区-欧美激情一区二区-国产激情在线-欧美在线一区二区
上一頁
1
2
...
125
126
127
128
129
130
131
...
147
148
下一頁
尾頁
共
148
頁
4412
條數據