VICOR電源ZVS 降壓穩壓器
2022-04-24 16:59:04
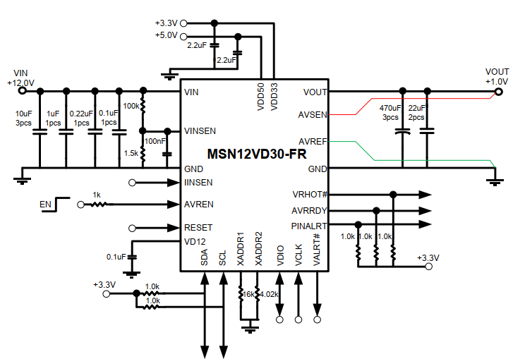
VICOR外接電源旋轉開關?PI33/PI34/PI35xxZVS成了有效地進行高率的率的短路電流點,減壓交流三相調壓器為線路圖板級設計方案師給予了萬代高達模型的額定最大電機功率密度單位和靈化學活化高性DC-DC調準。高安全的性能零額定電壓旋轉開關(ZVS)拓補的整合激發了短路電流點的安全的性能,給予了萬代高達模型98%的累似型最棒額定最大電機功率率。VICOR外接電源旋轉開關ZVS減壓交流三相調壓器LGA裝封體統(SiP)掌控線路、額定最大電機功率半導體設備和承重整合電路芯片程度整合。