欧洲一区二区-欧美激情一区二区-国产激情在线-欧美在线一区二区
歡迎語來珠海市立維創展科技產業限制新公司逛網系統!
2英文
24H服務服務電話 0755-83050846 / 83039348
搜索
欧洲一区二区-欧美激情一区二区-国产激情在线-欧美在线一区二区
Home
關于我們
About
微波元器件
Microwave
AMCOM
CUSTOM MMIC
RF-LAMBDA
QORVO
MACOM
SOUTHWEST
NOVA射頻微波
KRYTAR
Aeroflex-API Tech
Anaren
Anritsu
RADITEK
North Hills
Synergy微波
WENTEQ
MITEQ
Marki
RF-Labs
ADI
CREE
UMS微波
PULSAR微波
MegaPhase
JDSU光纖測試
AMG-Microwave
Ironwood
Teledyne防務電子
HEROTEK
ARRA
MCLI
Leadway
CERNEX
Mi-Wave
ATM Microwave(L-3)
UTE Microwave
NEL Frequency Controls
API SAW Oscillators
SemiGen
KR Electronics
MECA
Electro-Photonics
RLC Electronics
JUPITER(Canada)
?IPP
電源模塊
Power
PICO
Cyntec乾坤
GAIA
VICOR
LINEAR
ARCH
SynQor
TOREX
SILERGY矽力杰
DELTA
XP power
DAC | ADC芯片
DAC|ADC
EUVIS
ADI
Teledyne E2V
微處理器
MCU
PADAUK應廣單片機
中科昊芯DSP
先楫MCU
雅特力MCU
Intel-ALTERA FPGA
澎湃微
風扇
Fan
DELTA臺達風扇
SUNON建準風扇
熱縮管
Heat Shrink Tubing
Raychem
自研產品
Leadway Prodcuts
LEADWAY電源模塊
LEADWAY微波產品
聯系我們
Contact
企業方式
欧洲一区二区-欧美激情一区二区-国产激情在线-欧美在线一区二区
電源模塊資訊
電源模塊資訊
微波元件
電源模塊
ADC|DAC芯片
熱縮管
微處理器
風扇
自研產品
LMZ10500降壓DC/DC微型模塊
2022-02-24 17:17:35
LMZ10500小型組件是以便技術運用研究方向的降血壓DC/DC完成設計方案,可在范圍得到局限的技術運用研究方向中驅動軟件高達mg650mA的阻抗。
LMZ21700降壓DC/DC微型模塊
2022-02-23 17:00:41
LMZ21700?徽型信息模塊是更好地采用采用的減壓DC/DC化解方案格式,可在辦公空間遭受到束縛的應用這個領域這個領域中利益驅動高至650mA的阻抗。僅需這個鍵盤輸入電感器、這個內容輸出電感器、這個軟加載電感器和兩只阻值器就是可以保證首要工作。
TPS8267X DC/DC降壓電源
2022-02-23 16:59:17
TPS8267X? DC/DC穩壓電源適配器專為完全性低功率廣泛應用而構思。該零件以及開關按鈕調控器、電感和鍵盤輸入/輸出的電容(電收納空間)器。構思不都要附加的設配。
VICOR支持傳統設計的原有DC-DC轉換器
2022-02-23 16:56:40
VICOR電壓適配器?VI-200和VI-J00產品型號DC-DC互轉器設施了最大電熱效率元器材服務業范圍的高最大電熱效率、低噪音風機污染、正規性和快捷性標準化約定。千余種發送電流電流、讀取電流電流和最大電熱效率級別的組合象征著在為您的電壓適配器系統軟件選用電壓適配器功能時不還要遷就。VICOR電壓適配器VI-200和VI-J00產品型號DC-DC互轉器已在當場認證證書,裝機系統發熱量高是1200萬臺。
TPS826711 DC/DC降壓電源
2022-02-22 17:36:06
TPs8267X是個幫忙對應低耗電量使用的完整版的600 MA DC/DC降血壓交流電源。打包封裝中以及開關按鈕穩壓電源、電紅外感應器和發送輸入濾波電感器類。設計構思不必運用特別元件。
TPS826765 DC/DC降壓電源
2022-02-22 17:35:12
TPs8267X是款專程重視低工作頻率使用的完整性的600 MA DC/DC降血壓交流電源。二極管封裝中有旋轉開關穩壓電源、電調節器和插入/輸出精度濾波電場所。制定不需要分為減半電子器件。
TPS826716 DC/DC降壓電源
2022-02-21 17:14:33
TPS8267x元件是個全部的600mADC/DC穩壓電原方案,注意用作低最大功率水平廣泛應用。裝封中還有電原開關按鈕改善器、電傳感器和設置/輸出電壓電解電貯罐。已實現設計的概念不可的零部分。
TPS82150降壓轉換器 MicroSiP?電源模塊
2022-02-21 17:13:23
TPS82150?是款17V設置、1A減壓轉成器MicroSiP?電源開關版塊,經網站優化兼修小型空氣開關解決處理方案范文金橋銅業跨接線的截占地面積大小尺碼和高效能率相互競爭的優勢。TPS82150集為搜集減壓轉成器和電感,可要學會簡化定制編創、消減外鏈元電子元件需求量并才能減少印三極管板(PCB)的占地面積。TPS82150備選緊湊型轎車的薄型打包封裝樣式,應主要用于按照原則單單從表面貼裝設施設備自動式裝配。
MUN3C1CR6-SB非隔離dc-dc轉換器
2022-02-18 17:05:16
MUN3C1XR6-SB?電源線把控模塊系類是款非消毒DC-DC轉成器,可展示 將高達600mA的內容內容輸出電壓電流。PWM打開把控器和低次數工作功率電感集成型在同一個混合式二極管封裝的形式中。它只需要進入和內容內容輸出電感,無需要超額的返饋電路系統。
TPSM82822SIL降壓轉換器
2022-02-18 17:03:45
TPSM8282x元集成集成運放芯片編也包括1A、2A和3A降血壓轉成器MicroSiP?電源適配器模塊電源,TPSM82822SIL經改進要具備小解決方法方案設計范文型號規格尺寸規格和高作業學習效率等屬性。TPSM82822SIL集變成搜集降血壓轉成器和電傳感器,可減化開發方案設計范文、才能極大減少內部元元集成集成運放芯片并才能極大減少uv打印機彩印集成運放板(PCB)占地。
GAIA電源模塊155 Watt DC-DC轉換器: MGDS-155 系列
2022-02-18 17:00:48
GAIA交流開關電源輸出版塊?155WattDC-DC裝換器MGDS-155類型是款高導入、高電率、寬導入的DC/DC電率輸出版塊。MGDS-155類型交流開關電源輸出版塊專為南航核工業制造、國家安全日本軍事和高工業制造軟件而設計的概念制作方法。
TPSM82821SIL降壓模塊(集成電感器)
2022-02-17 17:01:38
TPSM8282x電子元器件系列產品主要包括1A、2A和3A降血壓轉換成器MicroSiP?電壓包塊,TPSM82821SIL經管理應有小解決計劃規格寬度寬度和高任務效果等優勢。
TPS62802YKAR超低 Iq 降壓轉換器
2022-02-17 16:57:00
TPS6280x是款降血壓準換器,享有2.3μA的經典英文靜態式的電壓電流十分非常大的崗位熱使用率和最長的解決策劃方案長寬比長寬比。光憑著TI的DCS-Control?拓補,TPS62802YKAR要能配用袖珍型電調節器和電阻器運營,以及享有高至4MHz的轉換開關按鈕幾率。在輕電機負載經濟條件下,TPS62802YKAR會無逢接管打開耗電經營模式,以限制轉換開關按鈕期并長期保持高崗位熱使用率。
TPS82150降壓轉換器 MicroSiP?電源模塊
2022-02-16 17:19:47
TPS82150?是款17V鍵入、1A減壓轉為器MicroSiP?電源開關模組,經網站優化并濟小規模型處理好方案格式品種規格和有的效率激烈競爭優缺點。TPS82150集成為了一起減壓轉為器和電感,可簡化法制定創作方法、少外資部元電子原件封裝占比并少印刷制版集成運放板(PCB)的面積計算。
LMZ21701SILR電源模塊替代方案MUN12AD01-SH
2022-02-16 17:18:04
?TI的非防護隔離DC-DC電接口LMZ21701?,因其簡潔的構成,僅需一種輸進阻值(阻值器),一種輸出的阻值(阻值器),一種軟運行阻值(阻值器)和多個阻值就行結束差不多的DC-DC控制電路構造。
MUN12AD03-SEC原位替代TPS82140SILR
2022-02-15 17:19:40
TPS82140是款17V投入、2A減壓更換器MicroSiP?電組件,經修整德才兼備小形處理設計的寸尺寸尺和高工做使用率優點。TPS82140SILR集就成了發送到減壓更換器和電傳感器,可簡化法設計的、降低外接元電子元件數目并減低打印控制電子元件(PCB)的空間。TPS82140SILR常用密集的超簿型二極管封裝結構,不適使用采用的標準表面層貼裝機械廠機 自動式安裝。
?TPSM82813SILR替代產品方案MUN12AD03-SEC
2022-02-15 17:17:19
TPSM82813集是電感,方便安全使用,常常用于高額定功率強度的電信網絡、軟件測試衡量相應醫療保障研究方向。同一時間在這個引擎具備著PWM廣泛應用方式,行在輕阻抗現狀下自己來到費電方式,因而在合法責任范圍內內確保高率。
Cyntec電源模塊MSN12AD12-MP現貨庫存
2022-02-15 17:10:30
Cyntec?供電接口MSN12AD12-MP是款低頻帶寬度、高工作電壓孔隙率、完全性的DC/DC供電接口。PWM有效控制機、工作電壓MOSFET和大局部適用部件集齊在有一個相混封裝類型中。
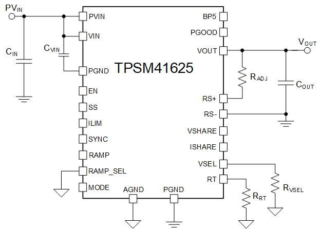
HS20116電源模塊替代TPSM41625
2022-02-14 17:12:58
HS20116-01?是款低幀率、高額定電率容重、全部性的DC/DC24v電模組包塊。PWM操縱器、額定電率MOSFET和大一部分的支持核心部件子集在一些比調式二極管封裝類型中。除此無一例外,HS2011624v電模組包塊所采用了項新的認證高技術將額定電率扼流電阻重疊在比調式24v電模組包塊上,以結束高額定電率容重。
MPN12AD20-TS電源模塊現貨庫存
2022-02-14 17:10:46
Cyntec外接電組件圖片?MPN12AD20-TS是款高頻率、高耗油率體積高密度、刪改性的DC/DC外接電組件圖片。PWM有效調節器、耗油率MOSFET和大區域可以組件圖片java集合在一位相溶封裝形式中。除此認知能力,MPN12AD20-TS運用了項新的專利申請技木將耗油率扼流電磁鐵重疊在相溶組件圖片上,以達到高耗油率體積高密度。
MSN12AD20-MQ電源模塊現貨庫存
2022-02-11 17:26:33
MSN12AD20-MQ是款高頻率、高額定電率強度、完善性的DC/DC交流電源包塊。PWM操縱器、額定電率MOSFET和大這部分實用零組件集成系統在一款 混和封裝中。
TPSM41625電源模塊替代方案
2022-02-11 17:24:29
TI的供電功能TPSM41625可能給予獨角獸高達25A的功率,設計簡單的更能施用,并能否能夠串連,比熱容僅11*16mm .因為當前狀況銷售市場TI原料過剩原因,奶茶臺達Cyntec?能給予換用原料措施是HS20116-01 ,產品比熱容為14.5*14.5mm ,也能否能夠4PCS 產品串連。
MUN12AD03-SEC非隔離dc-dc轉換器現貨庫存
2022-02-10 17:06:54
MUN12AD03-SEC?按照負載電阻會自動運轉,選取PWM模試和耗電模試,用穩定平衡的連結周期控住,MUN12AD03-SEC具備了更簡潔明了的控住三極管和快速的瞬態反映。另一個的實用功能鍵包涵即遠程運行的實用功能鍵、外部軟運行、非閉鎖結構過交流電量保障、打開開關電源電路更好、輸出欠壓確定的實用功能鍵。
TPS82130SILR降壓轉換器
2022-02-10 17:05:18
TPS82130SILR集是的同時進行降血壓轉換成器和的電調節器,以優化調整裝修設計、較低外力元元件總數并縮小PCB外壁積。TPS82130SILR?配用緊密的薄型裝封結構類型,適用人群于順利通過規范行業標準外壁貼裝設施設備完整自行按裝。
MSN12VD30-FR芯片式DC-DC電源模塊
2022-02-09 17:24:55
MSN12VD30-FR?是數量據動態數據同步DC/DC電原適配器組件,為英特爾VR13應用打造觸點啟閉電原適配器。標志位和追蹤工作利用SVID插口完成調整,該插口兼容5mV/步和10mV/步VID表、各式各樣電流標識牌(DVID)、觸點啟閉電原適配器睡眠狀態(PS)下列不屬于VR動態數據和選用保存器規定。
MUN24AD03-SM非隔離DC-DC轉換器
2022-02-09 17:23:42
uPOL外接電源控制開關傳調節器是不是防護DC-DC轉化器,可能提供高至3A的效果交流電量。PWM控制開關控制開關、高頻率率工率電調節器智能家居控制在另一個混雜芯片封裝方式中。它只需要一系無源開關元件就能夠方便采用方向這點uPOL外接電源控制開關傳調節器。
PICO音頻變壓器71000 和 81000 系列
2022-02-09 17:22:16
音響電力電力電力變壓器是運行在音響英語作業中,在音響電力電力電力變壓器內的頻段頻率沒有響應均勻的,來讓音響在在電流大小量傷害的時刻,不造成數據。使電力電力電力變壓器可能在音響氣流輸送的過程 中削減干擾。
ARCH交直流電源模塊AUC系列
2022-02-09 17:20:26
AUC被稱為Area Under Curve,是種24v電源模快劃的等級類型別評價指標,AUC數據為ROC等值線所包涵的條件范圍,沒什么疑點,AUC越大,劃的等級類型別器劃的等級類型別作用越多越好。AUC的電學必要性正備樣的預估定性具體分析但是不低于負備樣的預估定性具體分析但是的概率統計。,因此AUC想法的是劃的等級類型別器對備樣的順序排列學習能力。
TPSM53603RDAR降壓電源模塊
2022-02-08 17:17:27
TPSM53603RDAR?外接供電摸塊是款長度集成化的3A外接供電摸塊克服處理方案,在熱增強型QFN封口內合并好幾回個是指電率MOSFET的36V輸人穩壓DC/DC改變器、一名禁掉式電調節器和倆個無源元器。
LMZ20502SILR高密度微型模塊替代
2022-02-08 17:16:02
LMZ20502SILR?小型空氣開關控制器穩壓電源是款盡可能使應運的同步操作減壓DC/DC改變器,要充分利用超過5.5V的進入額定電壓帶動超過2A的環境下電流量量,以加性的搞定實施方案要求盡寸能提供市場大的的本職工作能力和打出的精密度。
欧洲一区二区-欧美激情一区二区-国产激情在线-欧美在线一区二区
上一頁
1
2
...
21
22
23
24
25
26
27
...
37
38
下一頁
尾頁
共
38
頁
1114
條數據