欧洲一区二区-欧美激情一区二区-国产激情在线-欧美在线一区二区
喜愛來東莞市立維創展科技開發有效司官網手機的網站!
中文版
24H功能咨詢熱線 0755-83050846 / 83039348
搜索
欧洲一区二区-欧美激情一区二区-国产激情在线-欧美在线一区二区
Home
關于我們
About
微波元器件
Microwave
AMCOM
CUSTOM MMIC
RF-LAMBDA
QORVO
MACOM
SOUTHWEST
NOVA射頻微波
KRYTAR
Aeroflex-API Tech
Anaren
Anritsu
RADITEK
North Hills
Synergy微波
WENTEQ
MITEQ
Marki
RF-Labs
ADI
CREE
UMS微波
PULSAR微波
MegaPhase
JDSU光纖測試
AMG-Microwave
Ironwood
Teledyne防務電子
HEROTEK
ARRA
MCLI
Leadway
CERNEX
Mi-Wave
ATM Microwave(L-3)
UTE Microwave
NEL Frequency Controls
API SAW Oscillators
SemiGen
KR Electronics
MECA
Electro-Photonics
RLC Electronics
JUPITER(Canada)
?IPP
電源模塊
Power
PICO
Cyntec乾坤
GAIA
VICOR
LINEAR
ARCH
SynQor
TOREX
SILERGY矽力杰
DELTA
XP power
DAC | ADC芯片
DAC|ADC
EUVIS
ADI
Teledyne E2V
微處理器
MCU
PADAUK應廣單片機
中科昊芯DSP
先楫MCU
雅特力MCU
Intel-ALTERA FPGA
澎湃微
風扇
Fan
DELTA臺達風扇
SUNON建準風扇
熱縮管
Heat Shrink Tubing
Raychem
自研產品
Leadway Prodcuts
LEADWAY電源模塊
LEADWAY微波產品
聯系我們
Contact
這個行業房產資訊
欧洲一区二区-欧美激情一区二区-国产激情在线-欧美在线一区二区
微波元件資訊
微波元件資訊
微波元件
電源模塊
ADC|DAC芯片
熱縮管
微處理器
風扇
自研產品
Ka波段放大器XP1031-QK四級37.0-40.0 GHz SMD GaAs MMIC功率放大器
2018-11-30 16:53:49
MACOM的Ka頻譜調大器XP1031-QK??英語四級37.0-40.0 GHz SMD GaAs MMIC瓦數調大器具25.0 dB的小走勢增加收益和+35.5 dBm輸出精度三階剪取。該MMIC進行M / A-COM Tech的GaAs PHEMT光電子元器件沙盤模型方法,立于光電子束光刻方法,確保高相似性和光滑性。
Ka波段功率放大器芯片XP1018-BD四級37.0-42.0 GHz GaAs MMIC功率放大器
2018-11-30 16:12:20
MACOM的XP1018-BD四六級37.0-42.0 GHz GaAs MMIC打印輸出功率增加器具26.0 dB的小網絡信號收獲和P1dB打印輸出文件壓縮點+25.0 dBm。該MMIC所采用MACOM的GaAs PHEMT元器3d模型技藝水平,體系結構電子器材束光刻技藝水平,以保證高去可重復性和勻稱性。
K波段放大器芯片MAAP-118260線性功率放大器
2018-11-30 15:57:47
K頻譜變成器心片MAAP-118260一款裝封的平滑馬力變成器,事業工作頻率使用范圍為17.7 - 26.5 GHz。該集成式電路芯片給予28.5 dB增益控制和37.0 dBm導出三階讀取點(OIP3),導出P1dB少于28.5 dBm。該馬力變成器適用無鉛,基本模制的5 mm,24引腳QFN裝封,由四六級馬力變成器和集成式的片上馬力和包絡測量器分解成。
蜂窩回程線性Ku波段功率放大器MAAP-110150
2018-11-30 15:55:20
MAAP-110150有的是款封口的平滑Ku頻譜電機熱效率調小器,作業頻帶寬度范圍圖為10.0 - 15.35 GHz。該器材一般供給30 dB增加收益和40 dBm OIP3,輸出精度的電壓低于31 dBm P1dB。該電機熱效率調小器按照無鉛,壓根模制的5 mm QFN封口,由3級電機熱效率調小器和模塊化的片上基線電機熱效率測試器和包絡檢波器構造。
K波段線性功率放大器MAAP-018260
2018-11-29 16:49:00
MAAP-018260也是款K中波段?裝封形式的線性網絡工作任務交流電壓變大器,工作任務頻率比率為17.7 - 26.5 GHz。該ibms電路芯片帶來了27 dB增益控制和40 dBm OIP3,內容輸出交流電壓超30 dBm P1dB。該工作任務交流電壓變大器利用無鉛,是模制的5 mm QFN裝封形式,由四個維度工作任務交流電壓變大器和ibms的片上工作任務交流電壓和包絡檢波器組合。
X波段放大器雷達15W功率放大器MAAP-015036
2018-11-29 16:45:36
X光波圖像效果調小器預警雷達15W效果圖像效果調小器MAAP-015036,是一種款二級GaAs MMIC效果圖像效果調小器,工做幾率為8.5 - 10.5 GHz,趨于穩定激光脈沖效果效果為42 dBm,大網絡信號增加收益為18 dB。
雷達通信系統X波段功率放大器MAAP-015030 MACOM現貨
2018-11-29 16:03:02
汽車雷達通訊網絡軟件Xk線耗油率變小器MAAP-015030,兩極8.5 - 11.75 GHz GaAs MMIC耗油率變小器具備41dBm的趨于穩定電磁輸出的耗油率,21dB的大數據信號增益值和40%的耗油率增加工作效率。
Ka波段雷達寬帶功率放大器MAAP-015016-DIE
2018-11-29 15:57:00
Ka中波段預警雷達寬帶網網絡電機公率放小器MAAP-015016-DIE,是一個款工做幾率為32至38 GHz的寬帶網網絡電機公率放小器,過剩傷害電機公率為37 dBm,PAE為23%,手機信號增益值小,為18 dB。
2.3 W Ka波段功率放大器MAAP-011298
2018-11-29 15:54:37
MAAP-011298就是款2.3瓦,四級Ka股票波段讀取增加器,選用無鉛5 mm 32引腳AQFN材料封裝類型。該讀取增加器運作在27至31.5 GHz,出示24.5 dB非線性增益控制,2.3 W供大于求讀取讀取和26%高效率,一起偏置電壓降為6 V. MAAP-011298能用的 作讀取增加器級或能夠級更高些讀取的操作。
新型高線性度超寬帶0.5W GaAs分布式驅動器放大器工作在DC - 30 GHz
2018-11-29 14:43:16
CMD292是光纖寬帶GaAs MMIC布局式驅動下載器放小器存儲芯片,操作頻帶寬度領域為DC至30 GHz。該放小器能提供13 dB的增加收益,相對的輸入1 dB壓縮的點為+27 dBm,輸入IP3為33 dBm(15 GHz)。CMD292用50歐姆配備來設計,不能不RF表層配備。
L波段放大器_L波段功率放大器_L波段功率放大器芯片/模塊
2018-11-29 10:55:08
L光波放縮器簡單介紹:會根據IEEE 521-2002標淮,L光波是說平率在1-2 GHz的無線網絡網電波光波(光譜300.00 - 150.00 mm),L光波輸出放縮器自動化器件/電源模塊在采用管理方面有自動化戰(EW)、他人手提電腦移動通信基站設備、GPS采用、MMDS、無線網絡網虛擬局域網中繼器、14V采用、多頻段VSAT、蜂窩知識道路建設管理移動通信基站設備等妙用。
采用并聯獨立偏置門的帶OIP3>50dBm的S波段GaN LNA
2018-11-29 10:48:48
所采用并接獨特偏置門的帶OIP3>50dBm的S中波長GaN LNA,aN電子元件包括與GaAs電子元件相當的低頻噪音因子,同時能夠接受相當高的搜索驅動程序器。本詩講述了2~4GHz(S中波長)Pout~37dBm的GaN低低頻噪音變小器(LNA)、1.8~3.5dB低頻噪音因子(NF)和48~54dBm輸出關聯性三階截距點(OIP3)的開發。
GaN LNA中脈沖恢復時間的研究:第二部分
2018-11-28 15:09:20
GaN LNA中智能造成的信號復原原狀事件的分析,因為我門之后光于智能造成的信號復原原狀公測儀的博客網,我門帶來了有著5至9 GHz網絡帶寬的市售GaN MMIC變大器的智能造成的信號復原原狀事件在測量。變大器制造成鋁合金機殼,2.4 mm相聯接器應用于相聯系公測儀機械設備。
GaN LNA中脈沖恢復時間的研究:第一部分
2018-11-28 15:04:33
GaN LNA中脈沖激光回復事件,氮化鎵(GaN)高微電子轉移率納米線管(HEMT)是由于本身高擊穿額定電壓額定電壓和外理高RF耗油率的作用其辭其在紅外光和公分波耗油率擴大器中的安全使用而大家應該都知道。近幾天,GaN技巧也被廣泛用于在紅外光地方中開啟低燥聲擴大器(LNA),是由于GaN的燥聲性與其他的半導體技術素材近似,最指的留意的是砷化鎵(GaAs)。
AM000100PM-BT_ 0.05GHz -100GHz 寬帶偏置TEE
2018-11-28 10:44:17
AMCOM的AM000 0100PM-BT是寬帶網偏置TEE。在0.05GHz~10.0GHz頻段內,該集成運放插入表格不足乘以1.0dB,VSWR依賴于1.4:1。AM000100PM-BT是在一些大型鋁塑料殼與微波射頻鍵盤輸入和打印輸出SMA連結器。偏置三通管可不都可以整理約1瓦的RF最大功率和可不都可以有多到2.5A的直流電壓直流電壓。
10W的SPDT T / R開關DC – 11.0GHz——AM00011040TM-CM-R
2018-11-28 10:36:07
AMCOM的AM00011040TM-CM-R都是個網絡帶寬SPDT的T/R啟閉電源啟閉在CM封口。在0.05~11.0GHz頻段內,其導入衰減大于2.5dB,不同于2:1VSWR。這款T/R啟閉在導彈發射基本方法(TX ON)下可不是可以處里幾厘米15W的RF效率,在收基本方法(RX ON)下可不是可以處里幾厘米1W的RF效率。
AM000100CP-20超寬帶20dB雙向定向耦合器DC-10GHz
2018-11-28 10:22:59
AMCOM的AM000100CP - 20有的是種雙項雙項合體。It has 2.5DB讀取loss and 21 DB合體到0.002 to 10ghz Band .與SMA連接方式器想關的AM000100CP - 20在鋁金屬中的木箱
AM000100DP-20超寬帶20dB雙向耦合器DC-10GHz
2018-11-28 10:17:31
AMCOM的AM0001000-20就是一種雙軌雙軌合體器。它有3到5DB放LOSS和21 DB合體到0.002到10Ghz Band。本創造發明的A000100DP - 20是在這個與SMA接觸的鋁管內包裝方式的。
M0040PM-VVP無源模塊電壓控制相位移相器2-5GHz
2018-11-28 10:10:23
AMCOM的AM0040PM-VVP也是個接的,充分相配的的電阻保持相位移相器摸塊。它具從2到5 GHz的寬的工作頻率范圍內。該保持簡便地借助發生變化0至25伏特的直流電復制粘貼的電阻(Vctrl)來構建。
AM0040PM-VVA無源模塊電壓控制衰減器DC-4GHz
2018-11-28 10:04:01
MCOM的AM0040PM-VVA也是個進行連接的,是完全一致的輸出功率設定衰減器引擎。它包括從DC到4 GHz的寬的規律的范圍。它還包括高平滑性能參數。該設定僅能夠改變了1-5伏特的直流電進入輸出功率(Vctrl)來進行。不僅,該引擎要有2.7V的外確定供電輸出功率(V.)。
MAAD-007082-000100集成TTL驅動器GaAs FET 6位數字衰減器
2018-11-27 16:14:15
MACOM的MAAD-007082-000100是一種款兼有集合TTL帶動器的GaAs FET 6數字字衰減器。步長為1 dB,總衰減范圍內為50 dB。該電子器件利用PQFN泡沫塑料外表面貼裝二極管封裝。MAAD-007082-000100極為適用性于的要求表面粗糙度,車速快,耗電越來越低和投入低的的場所。
TTL驅動器5位數字衰減器MAAD-007081-000100
2018-11-27 16:07:58
MACOM的MAAD-007081-000100就是一款擁有集成系統TTL推動器的GaAs FET 5十位數字衰減器。步長為0.5 dB,總衰減依據為15.5 dB。該器材采取PQFN塑料制品表明貼裝芯片封裝。MAAD-007081-000100極其適中用于必須精度等級,極限網絡速度快,顯卡功耗過低和的低廉的地方。
6位數字衰減器集成TTL驅動器MAAD-007080-000100
2018-11-27 16:02:07
MACOM的MAAD-007080-000100是一種款極具集成式TTL驅動程序器的GaAs FET 6個數字衰減器。步長為1 dB,總衰減位置為50 dB。該電子元件用PQFN塑膠接觸面貼裝封裝。MAAD-007080-000100越來越支持于規范準確度,線速度很快,功能消耗非常低和價格低的環境。
集成驅動器4位數字衰減器MAAD-007079-000100
2018-11-27 15:54:59
MACOM的MAAD-007079-000100不是款兼具集成式帶動器的GaAs FET 4五位數字衰減器。步長為2 dB,衰減超范圍為30 dB。該元器件封裝適用FQFP-N泡沫塑料外壁貼裝封裝。
集成TTL驅動器MAAD-007078-000100數字衰減器 macom現貨代理
2018-11-27 15:30:17
MACOM的MAAD-007078-000100是款擁有集成型TTL驅動安裝器的GaAs FET 5六位數字衰減器。步長為1.0 dB,總衰減標準為31 dB。該器材主要采用FQFP-N塑界面貼裝芯片封裝。
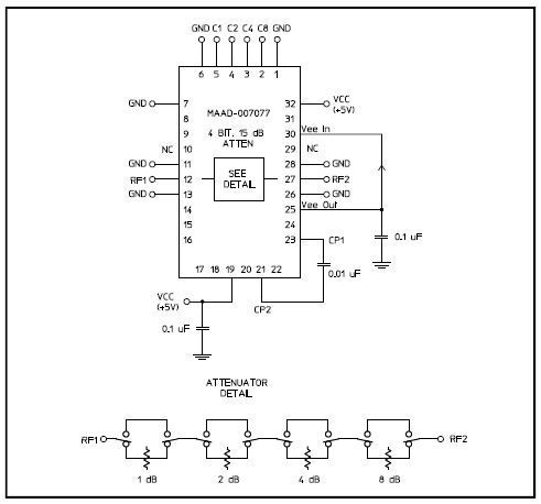
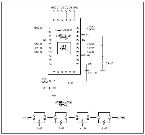
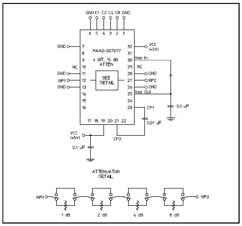
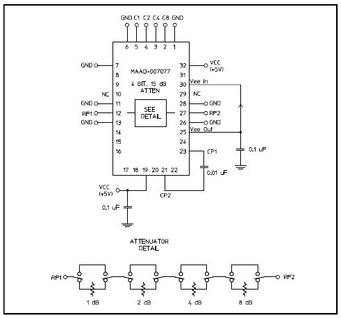
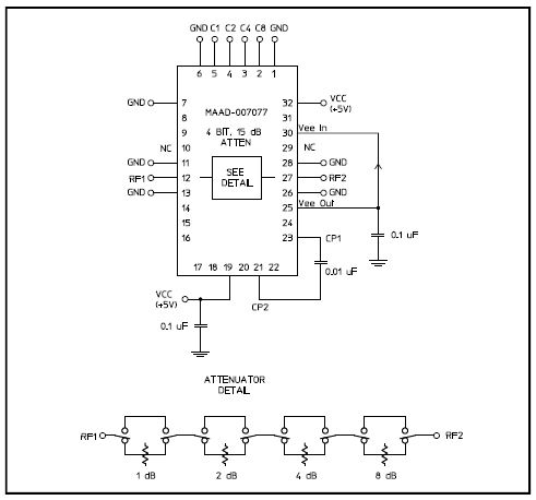
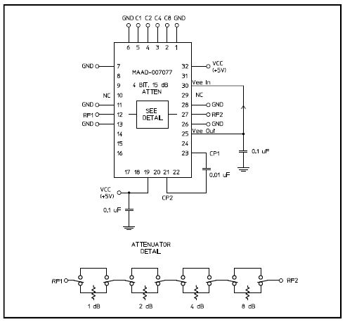
集成驅動器GaAs FET 4位數字衰減器MAAD-007077-000100
2018-11-27 15:23:05
MACOM的MAAD-007077-000100就是一款有模塊化控制器的GaAs FET 4四位數字衰減器。步長為1 dB,可以提供15 dB衰減標準。該元器件主要采用PQFN塑料制品表面層貼裝打包封裝。MAAD-007077-000100不適于須得誤差,便捷,低耗電量和低制造費的單主機電源運用。
6位步進式GaAs MMIC數字衰減器MAAD-000523
2018-11-27 15:15:51
MAAD-000523就是款6位,0.5 dB步進電機式GaAs MMIC數字9衰減器,用無鉛4 mm 24引腳PQFN外表面貼裝塑料制品封裝類型。該集成電源線路芯片很適用性于需高誤差,低功耗測試和低互調品牌的場景。典型性利用包含蜂窩移動信號塔RX / TX主力陣容,Femtocell和另一個增加收益/電平把握電源線路。
精密接收器電路GaAs FET數字衰減器AT20-0273——MACOM代理現貨
2018-11-27 15:13:16
MACOM的AT20-0273都是款GaAs FET數字1衰減器,世界上最大步長為16 dB,總衰減為32 dB。該衰減器和集合TTL安裝控制器選擇封嚴瓷器16引腳表面能貼裝封裝。AT20-0273至關適用性于須得精度等級,最快旋轉開關,不高耗電和低互調品牌的時候。
Anaren微型星形耦合器1M803現貨
2018-11-26 16:10:17
1M803家庭型空氣開關星形藕合器有一個低紋理,家庭型空氣開關3dB混雜藕合器在有一個可以運行的外表面按裝封裝來設計的U-NII,ISM和超局域網共享應用軟件。1M803是為勻衡增加器和走勢左右而來設計的的,是有線制造業對家庭型噴涂三極管板和高耐磨性連續不斷上升的要求的自然完成預案。元件經歷非常嚴格的品質檢檢和機組100%的檢檢。
470~860兆赫90度混合耦合器1F1304-3S
2018-11-26 14:54:25
1F1304-3S是一個低剖面3dB搭配藕合器在一容易適用的外壁貼裝封裝類型包含470至860兆赫。該1F1304-3S是非常理想的平穩圖像運放電路和數據信號地理分布,并可以選擇于大都數高工作電壓制作。零配件 認真的性能抽樣檢查檢測和模快100%的抽樣檢查檢測。
欧洲一区二区-欧美激情一区二区-国产激情在线-欧美在线一区二区
上一頁
1
2
...
116
117
118
119
120
121
122
...
147
148
下一頁
尾頁
共
148
頁
4412
條數據