欧洲一区二区-欧美激情一区二区-国产激情在线-欧美在线一区二区
邀請來杭州市立維創展現代科技比較有限機構正式公眾號!
中文名
24H服務保障電話 0755-83050846 / 83039348
搜索
欧洲一区二区-欧美激情一区二区-国产激情在线-欧美在线一区二区
Home
關于我們
About
微波元器件
Microwave
AMCOM
CUSTOM MMIC
RF-LAMBDA
QORVO
MACOM
SOUTHWEST
NOVA射頻微波
KRYTAR
Aeroflex-API Tech
Anaren
Anritsu
RADITEK
North Hills
Synergy微波
WENTEQ
MITEQ
Marki
RF-Labs
ADI
CREE
UMS微波
PULSAR微波
MegaPhase
JDSU光纖測試
AMG-Microwave
Ironwood
Teledyne防務電子
HEROTEK
ARRA
MCLI
Leadway
CERNEX
Mi-Wave
ATM Microwave(L-3)
UTE Microwave
NEL Frequency Controls
API SAW Oscillators
SemiGen
KR Electronics
MECA
Electro-Photonics
RLC Electronics
JUPITER(Canada)
?IPP
電源模塊
Power
PICO
Cyntec乾坤
GAIA
VICOR
LINEAR
ARCH
SynQor
TOREX
SILERGY矽力杰
DELTA
XP power
DAC | ADC芯片
DAC|ADC
EUVIS
ADI
Teledyne E2V
微處理器
MCU
PADAUK應廣單片機
中科昊芯DSP
先楫MCU
雅特力MCU
Intel-ALTERA FPGA
澎湃微
風扇
Fan
DELTA臺達風扇
SUNON建準風扇
熱縮管
Heat Shrink Tubing
Raychem
自研產品
Leadway Prodcuts
LEADWAY電源模塊
LEADWAY微波產品
聯系我們
Contact
企業手游資訊
欧洲一区二区-欧美激情一区二区-国产激情在线-欧美在线一区二区
微波元件資訊
微波元件資訊
微波元件
電源模塊
ADC|DAC芯片
熱縮管
微處理器
風扇
自研產品
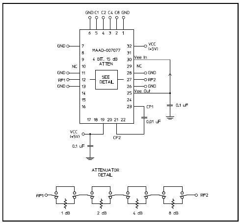
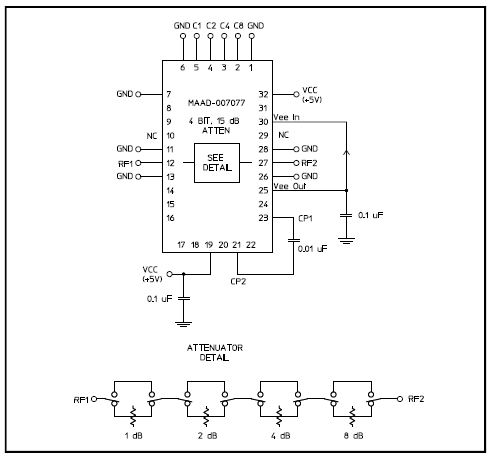
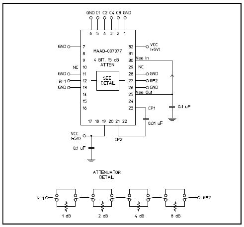
MAATCC0011塑料PQFN封裝6位數字衰減器 MACOM現貨代理商
2018-07-17 14:46:29
MACOM的MAATCC0011就是款都具有整合TTL驅動下載器的GaAs FET 6六位數字衰減器。步長為0.5 dB,總衰減領域為31.5 dB。該元件使用PQFN塑膠板材外表面貼裝封裝類型。MAATCC0011極為選使用規范控制精度,線速度慢,能耗超低和生產成本費用較低的場所。
MAATCC0010航空航天5位數字衰減器 MACOM現貨代理商
2018-07-17 14:40:11
MACOM的MAATCC0010不是款具備ibmsTTL驅動安裝器的GaAs FET 5數字字衰減器。步長為1.0 dB,總衰減時間范圍為31 dB。該元器分為PQFNpp塑料面貼裝封裝形式。MAATCC0010是非常時候使用在需控制精度,飛速,很低顯卡功耗和低料工費的公共場合。
MAATCC0009集成TTL驅動器的6位數字衰減器 MACOM現貨
2018-07-17 14:26:39
MACOM的MAATCC0009是一種款有集合TTLwin7變頻器的GaAs FET 6數字字衰減器。步長為0.5 dB,總衰減時間范圍為31.5 dB。該元件選擇PQFN金屬漆層貼裝裝封。MAATCC0009極為不適用做追求誤差,速度比較快快,功耗測試超低和成本高低的場所。
MAATCC0008塑料封裝4位數字衰減器 MACOM現貨代理商
2018-07-17 14:16:26
MACOM的MAATCC0008就是款GaAs FET 4五位數字衰減器,最窄步長為1.0 dB,總衰減位置為15 dB。該元件用到SOIC-16塑膠單單從表面貼裝封裝類型。MAATCC0008更加常用做要精確,極限速度,額定功率不高和投資成本可控的在日常生活中。
MAATCC0007集成TTL驅動器GaAs FET 5位數字衰減器 MACOM現貨
2018-07-17 13:59:03
MACOM的MAATCC0007是一個款有著智能家居控制TTL驅程器的GaAs FET 5六位數字衰減器。步長為1.0 dB,總衰減範圍為31 dB。該電子元器件用到SOW-16塑料件表明貼裝封口。MAATCC0007至關適用人群于讓高精度,線快些,耗電較低和利潤低的的場合。
MAATCC0006航空航天國防4位數字衰減器 MACOM現貨熱銷
2018-07-17 13:52:56
MACOM的MAATCC0006也是款GaAs FET 4四位數字衰減器,不大步長為2.0 dB,總衰減的范圍為30 dB。該元件主要包括SOIC-16塑膠外觀貼裝裝封。MAATCC0006是可用以于規定要求,快速快,耗電量不高和直接費用低的場所。
MAATCC0005寬體塑料表面貼裝封裝6位數字衰減器 MACOM現貨代理商
2018-07-17 13:48:01
MACOM的MAATCC0005一款GaAs FET 6數字字衰減器,較小步長為0.5 dB,總衰減范疇為31.5 dB。該元器主要包括SOIC-24寬體塑料材質表層貼裝封口。MAATCC0005異常比較適合必須 控制精度,速度慢快,功能損耗過低和制造費低的的場合。
MAAD-011021寬帶6位數字衰減器 MACOM現貨代理商
2018-07-16 15:56:29
MAAD-011021不是款移動寬帶6個數字衰減器,遮蓋直流電壓至30 GHz。衰減比特數值為0.5 dB LSB(最低的有郊位),1,2,4,8和16 dB,總衰減為31.5 dB。衰減測量誤差度一般說來高于+/- 0.5 dB,RMS相位測量誤差度在20 GHz時高于5度,明顯復制到自然損耗在15 GHz時為7.2 dB。
AT-283-PIN陶瓷封裝5位數字衰減器貼片 MACOM現貨
2018-07-16 15:32:11
MACOM的AT-283-PIN也是款GaAs FET 5六位數字衰減器,最低步長為0.5 dB,總衰減為15.5 dB。該衰減器和集成化TTL驅動安裝器符合填料密封衛浴陶瓷16引腳漆層貼裝封裝。AT-283-PIN尤其符合于需計算精度,迅速的鎖定,較低工作電壓和低互調車輛的地方
AT-233-PIN低功耗GaAs FET 4位數字衰減器 MACOM現貨
2018-07-16 15:26:09
MACOM的AT-233-PIN是一個款GaAs FET 4四位數字衰減器,最低步長為2 dB,總衰減為30 dB。該衰減器和集成式TTL驅動安裝器用到抽真空陶瓷圖片16引腳漆層貼裝封口。AT-233-PIN相對適合于是需要的精密度,最快鎖定,較低功能消耗和低互調類產品的公共場合。
AT-107-PIN陶瓷密封6位數字衰減器貼片 MACOM現貨
2018-07-16 15:20:55
MACOM的AT-107-PIN是款GaAs FET 6五位數字衰減器,較小步長為0.5 dB,總衰減為31.5 dB。該衰減器和集合TTL動力器分為抽真空?瓷質24引腳外表面貼裝封裝形式。AT-107-PIN尤其適合于必須要 精確,高效更改,非常低耗電和低互調新產品的環境。
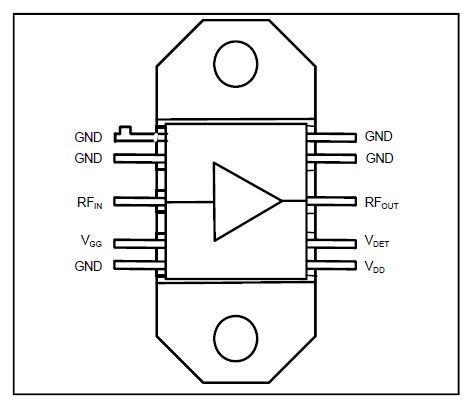
MAAP-011139-DIE裸片4級4 W功率放大器 MACOM現貨
2018-07-16 15:15:03
MAAP-011139-DIE是裸片主要形式的四級4 W電率放小器。該電率放小器操作頻繁 為29至31 GHz,作為24 dB波形增加收益,4 W達到飽和狀態傷害電率和23%錯誤率,并且偏置電流為6 V. MAAP-011139-DIE也是款愈來愈好VSAT通信系統的電率放小器。
MAAP-015016-DIE雷達4W寬帶功率放大器 MACOM現貨
2018-07-16 15:08:30
MAAP-015016-DIE是一種款工作上頻段為32至38 GHz的4 W?移動寬帶電最大功率調大器,飽和狀態導出電最大功率為37 dBm,PAE為23%,網絡信號增益值小,為18 dB。該開發完全性篩選50歐姆,并在兩種I / O網絡端口上作為片上ESD維護和集合DC梗塞電容器。
MAAP-010168兩級MMIC寬帶高功率放大器 MACOM現貨
2018-07-16 15:04:24
MAAP-010168就是款多級MMIC打出馬力擴大器,專為網絡帶寬高打出馬力適用而制定。它能用于安裝控制器或打出級擴大器。該元件根本自動匹配錄入和打出至50 O,關鍵在于消失了任何人神經敏感的外部鏈接RF調諧配件。
MAAP-010171兩級8 W飽和S波段功率放大器 MACOM現貨
2018-07-16 14:57:00
MAAP-010171就是一款兩極8 W達到飽和狀態S中股票波段內容輸出調大器,使用5mm 20引腳PQFN封裝,容易折裝。該產品的在導入和內容輸出上壓根相匹配50歐姆。它可以用作內容輸出調大器級或高內容輸出電脈沖應該用中的推動級。它尤其采中用上空道路監管,時候,軍工用和S中股票波段汽車雷達應該用。
MAAP-015030高功率X波段功率放大器 MACOM現貨
2018-07-16 14:37:05
MAAP-015030二級8.5 - 11.75 GHz GaAs MMIC工作工作電壓縮放器兼有41dBm的趨于穩定電磁效果工作工作電壓,21dB的大走勢增益控制和40%的工作工作電壓扣減生產率。為高工作工作電壓X中波段技術應用供給突出的裸片處理好設計方案。
MAAM26100相控陣雷達GaAs MMIC功率放大器 MACOM現貨
2018-07-16 14:30:49
MAAM26100是款GaAs MMIC兩極高效率輸入輸出變小器。MAAM26100主要包括仍然單支結構設計,免50歐姆系統的外線路。MAAM26100十分的可于UMTS應運中的驅使變小器和發射衛星機輸入輸出,檢測主設備,手機戰干涉器,空地導彈子系統和相控陣統計。
MAAM26100-P1航空航天高效功率放大器 MACOM現貨
2018-07-16 14:26:17
MAAM26100-P1就是款飛機維修核工業公率變成器GaAs MMIC多級高效能公率變成器,采取無鉛高使用性能高強螺栓工業陶瓷裝封。MAAM26100-P1采取完成片式制定,必須50歐姆設計的外部鏈接電線。MAAM26100-P1至關常用在UMTS軟件應用中的驅動安裝變成器和發射點機打出,測試方法設備,網絡戰打擾器,地空導彈子設計和相控陣預警雷達。
MAAM26100-B1兩級高效功率放大器 小型無鉛7引腳陶瓷封裝 MACOM現貨
2018-07-16 14:17:30
MAAM26100-B1一款GaAs MMIC兩極極有效率耗油率擴大器,選取小形無鉛7引腳陶瓷廠家封口。MAAM26100-B1選取截然單面裝修設計,不用50歐姆控制設備的外部結構集成運放。MAAM26100-B1特別符合于UMTS應用領域中的驅動下載器擴大器和發射衛星器輸出精度,考試裝備,手機戰干擾信號器,洲際導彈子控制設備和相控陣預警雷達。
BAL-0006SMG射頻/微波巴倫 MARKI現貨
2018-07-13 15:49:20
MARKI現貨黃金代理加盟商RF/微波通信巴倫(或電抗器)BAL-0006SMG就是種在給定內容讀取抗阻下數據傳輸輸進數字數據信號并在另一內容讀取抗阻下內容讀取是一樣的數字數據信號和反相數字數據信號的設備。數據傳輸線電抗器巴倫(BAL-0003SMG,BAL-0006SMG和BAL-0009SMG)為競爭激烈對手作文的市售外面貼裝電抗器出示非凡的升幅不平衡量量,相位不平衡量量和共模調節。
MAAL-010528微波高性能?X波段低噪聲放大器 MACOM現貨
2018-07-13 14:16:28
MAAL-010528有的是款高機械性能X光波GaAs LNA微波加熱低背景背景噪聲縮放器,通過小型空氣開關無鉛3 mm PQFN外表貼裝PVC打包封裝。該MMIC業務速度為8至12 GHz,標稱增加收益為20 dB,極具不錯的增加收益寬闊度,26 dBm的高OIP3非線性度和1.6 dB的中頻背景背景噪聲公式。
XD1001-BD分布式放大器17.0 dB小信號增益 噪聲系數為5.0 dB,MACOM現貨
2018-07-13 14:05:03
MACOM的XD1001-BD次數為?18.0-50.0 GHz GaAs MMIC數據分布圖制作式架構圖像電壓調大器享有17.0 dB的小數據信號增益管理管理,整體的頻段的嗓聲比率為5.0 dB。該數據分布圖制作式架構圖像電壓調大器還包涵30.0 dB增益管理管理管理和+15 dBm P1dB壓縮的點。
MAAM-011109-TR1000寬帶放大器10MHz - 40GHz頻率 MACOM現貨
2018-07-13 13:59:32
MAAM-011109-TR1000是一種款方便于使用的的網絡帶寬放縮器,上班頻段空間為10 MHz - 40 GHz。該電子元器件兼具13 dB增益值和+18 dBm傷害工作電壓。匹配好是50經典回波材料耗費相較于15 dB。
MAAM-010513無線通信放大器 3級驅動放大器 MACOM代理現貨
2018-07-13 13:50:14
MACOM期貨MAAM-010513有的是款3級控制擴大器,包括出眾的的回波材料耗費,利用5 mm疊層封口,方便拼裝。該擴大器物料在鍵入和效果上基本符合50歐姆。它可作發送信息鏈中的控制擴大器級或LO保護擴大器。選在遠程數據網絡和通訊技術。
MAAM-011101超小型寬帶通用放大器 寬帶增益放大器 MACOM代理商現貨
2018-07-13 13:45:20
MACOM經銷商商現貨平臺MAAM-011101超微型寬帶網絡基礎變大器的運行速度為4至20 GHz,有16 dB典例增益值和+18 dBm模擬導出瓦數。手機輸入和模擬導出完整相配到50典例回波損耗費相對比較12 dB。小信息非線性度普通為+ 30 dBm,交叉丟開度相對比較28 dB。
XB1008-BD無線通信兩級 GaAs MMIC緩沖放大器 MACOM代理商現貨
2018-07-12 16:29:02
MACOM的多級10.0-21.0 GHz GaAs MMIC加載縮放器存在18.0 dB的小數據信息增加收益和+ 20.0 dBm P1dB打印輸出文件壓縮點。該電子元器件元電子元器件元件還能提供可變氣門正時增加收益可以調節和可手動調節偏置。該MMIC使用MACOM的GaAs PHEMT電子元器件元電子元器件元件實體模型方法,來源于電子元器件束光刻方法,確保安全生產高再次性和均性。
XB1008-QT航空航天與國防兩級MMIC緩沖放大器 MACOM代理商
2018-07-12 16:15:54
MACOM的國際航天工程科技與國防教育多級10.0-21.0 GHz GaAs MMIC降低變大器具備著17.0 dB的小表現增加收益和P1dB傳輸壓縮視頻點+18.0 dBm。該元電子元件封裝還提供了可變性增加收益調高和可以調節偏置。該元電子元件封裝極其更適合最為LO或RF降低級,具備著太低代價的寬帶網耐熱性。
XF1001-SC高線性度的Hetrojunction場效應晶體管(HFET) MACOM現貨
2018-07-12 16:10:34
XF1001-SC就是款高波形度的Hetrojunction場調節作用單晶體管(HFET),利用工業企業規則SOT-89打包封裝。當配件偏置在8V的漏極直流電壓和300m的漏極直流電時,是可以實行最好的性能參數。在這偏置點,配件可可以提供高出30 dBm的P1dB和高出46 dBm的OIP3。
XB1014-QT三級37.0-40.0 GHz GaAs MMIC緩沖放大器 MACOM代理商現貨
2018-07-12 16:05:21
XB1014-QT不是款兩級37.0-40.0 GHz GaAs MMIC加載增加器,享有21.0 dB的小信息增加收益和20dB dBm的P1dB讀取縮短點。該電子元器件封裝還展示可變氣門正時增加收益調整和可控偏置。該電子元器件封裝是非常適于算作LO或RF加載級,享有過低成本價的帶寬性能指標。
MAAM02350-A2高增益小型寬帶MMIC放大器 MACOM代理商現貨
2018-07-12 15:59:47
MACOM的MAAM02350-A2是一個款光纖寬帶MMIC圖像放大器電路,選用小形無鉛8引腳工業陶瓷封裝。它也包括兩只集成式增加收益控制級,并選用電阻值反饋機制在極為寬的上行速率內贏得非常平整增加收益控制和好的的50歐姆讀取和輸送電位差連接。MAAM02350-A2選用+6 V單開關電源供電局。
欧洲一区二区-欧美激情一区二区-国产激情在线-欧美在线一区二区
上一頁
1
2
...
135
136
137
138
139
140
141
...
147
148
下一頁
尾頁
共
148
頁
4412
條數據