欧洲一区二区-欧美激情一区二区-国产激情在线-欧美在线一区二区
歡迎語來長沙市立維創展科技公司有局限公司正式網站平臺!
中文版
24H服務性熱線電話 0755-83050846 / 83039348
搜索
欧洲一区二区-欧美激情一区二区-国产激情在线-欧美在线一区二区
Home
關于我們
About
微波元器件
Microwave
AMCOM
CUSTOM MMIC
RF-LAMBDA
QORVO
MACOM
SOUTHWEST
NOVA射頻微波
KRYTAR
Aeroflex-API Tech
Anaren
Anritsu
RADITEK
North Hills
Synergy微波
WENTEQ
MITEQ
Marki
RF-Labs
ADI
CREE
UMS微波
PULSAR微波
MegaPhase
JDSU光纖測試
AMG-Microwave
Ironwood
Teledyne防務電子
HEROTEK
ARRA
MCLI
Leadway
CERNEX
Mi-Wave
ATM Microwave(L-3)
UTE Microwave
NEL Frequency Controls
API SAW Oscillators
SemiGen
KR Electronics
MECA
Electro-Photonics
RLC Electronics
JUPITER(Canada)
?IPP
電源模塊
Power
PICO
Cyntec乾坤
GAIA
VICOR
LINEAR
ARCH
SynQor
TOREX
SILERGY矽力杰
DELTA
XP power
DAC | ADC芯片
DAC|ADC
EUVIS
ADI
Teledyne E2V
微處理器
MCU
PADAUK應廣單片機
中科昊芯DSP
先楫MCU
雅特力MCU
Intel-ALTERA FPGA
澎湃微
風扇
Fan
DELTA臺達風扇
SUNON建準風扇
熱縮管
Heat Shrink Tubing
Raychem
自研產品
Leadway Prodcuts
LEADWAY電源模塊
LEADWAY微波產品
聯系我們
Contact
業內信息資訊
欧洲一区二区-欧美激情一区二区-国产激情在线-欧美在线一区二区
電源模塊資訊
電源模塊資訊
微波元件
電源模塊
ADC|DAC芯片
熱縮管
微處理器
風扇
自研產品
?XC9213同步整流降壓DC/DC控制器TOREX
2023-06-30 16:58:42
TOREX?的XC9213系列表是嵌入式bootstrap電原電路原理的N-ch&N-ch驅動安裝器,微信同步整流,降血壓DC/DC把控器。不管在載荷選什么濾波濾波電容,屬于低ESR濾波濾波電容,傳輸一直以來都保護可靠性。
?VICOR電源模塊BCM系列和VTM系列產品替代
2023-06-28 16:57:08
VICOR物品旗幟下BCM型號和VTM型號物品,應有發展范圍緊密,轉化率高的優點和缺點,VICO24v電源組件被引薦采用于緊密發展范圍的物品工作,都可以打造大感應電流和大輸出功率,但會因為較多的合作方調查問卷近幾年交貨和市場價格很不很好。
?DCM3623T36G31C2T00 DCM? DC-DC 轉換器模塊VICOR
2023-06-26 16:48:07
VICOR電源適配器DCM3623T36G31C2T00?是種DC-DC互轉器,隨著不修整的寬標準讀取實現整理,以確立防護28.0Vdc輸出的。
?MUN3CAD02-JE應用輸入輸出Cyntec
2023-06-16 16:45:06
為著較大系統軟件的平安性,Cyntec?最好是在未接地裝置的插入電插孔上設置成一些快速的短路器。進行操作專業人員不得不嚴格遵守各個的有關的測量標淮和標淮。共性平安機構的簽發,根據設備玩家測量標淮拆裝改變器。
?DC1系列高功率DC-DC轉換器PICO
2023-06-14 16:58:43
PICO? DC1題材高電率DC-DC轉成器會根據對電力能源自動化系統的更快的通、斷調低只是把穩定直流變壓器的直流變壓器線電流值的直流變壓器線電流值斬排成題材脈寬的直流變壓器線電流值,根據調控占空比的影響來調低各種脈寬題材脈寬,而保持輸送的直流變壓器線電流值平均的調控,再根據輸送濾波器濾波,在被測負荷量中得到了電流值或的直流變壓器線電流值可調的直流變壓器的直流變壓器線電流值電量。
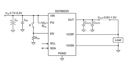
?SQ76825DABM電源模塊SILERGY(矽力杰)
2023-06-12 16:50:31
與離散工率控制功能模塊比較較,SILERGY矽力杰電源適配器控制功能模塊的量減小了90%。SQ76825DABM會減小寄生菌電感/電容器,完善操作錯誤率,減小數據信號偏色。
無人機載電源轉換模塊推薦
2023-06-08 16:56:40
?無人問津機機載操作系統,常構成:沖力構造類型、情形收采、趨勢調節器管控、飛控信息引擎、數傳電臺、智能遙控接收入機、圖傳電臺,和同一系統吊艙信息引擎。這類構造類型的事業,都依賴感這一個鋰電帶來了主機電源。
MPN12AD160-MQ大電流微型電源模塊
2023-06-06 16:53:27
臺達旗幟下牌子Cyntec?拿手于當先的徵型POL電功能方案定制,于明年領先把這些低壓電壓電流、高電壓電流的功能方案化集成式電推動的市場,廣泛的被INTEL、英偉達顯卡等閩東南供應商應用。
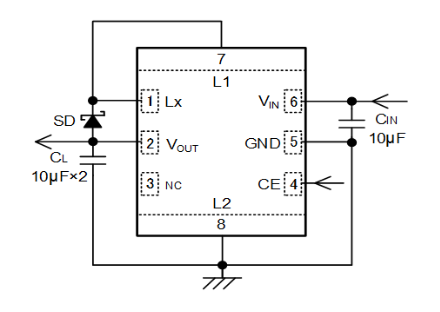
?XC6366系列降壓DC/DC控制器TOREX
2023-06-02 16:54:17
TOREX? XC6366產品系列嵌到速度低通態電阻值能夠器的實用型高的頻率率減壓DC/DC把控器集成式集成運放。操作硫化鋅管,電感電阻,場效應管和電感器共4種外接功率器件,可塔建讀取電壓為1A之下高效、性價比最高化減壓DC/DC轉變器。
?DCM3623T36G26C2T00 DCM? DC-DC 轉換器模塊VICOR
2023-05-31 16:51:30
VICOR?電原DCM3623T36G26C2T00防曬屏蔽霜、保持直流電壓降電轉化成器是種DC-DC轉化成器,通過不調整的寬區間填寫展開治理 ,以建成防曬屏蔽霜的24.0Vdc所在。歸功于著高頻率零電壓降控制開關(ZVS)網格架構,DCM3623T36G26C2T00轉化成器在整體上填寫電線區間內我依然能提供高效、性價比最高率。
?MUN123C01-SGB輸入輸出過濾Cyntec
2023-05-29 17:03:16
MUN123C01-SGB?應連結掌握低互動交流輸出阻抗電原設施高電紅外感應器的電原,這之中電路設計電紅外感應器會引響到MUN123C01-SGB產品 布局維持性。MUN123C01-SGB還要把填寫電感器會直接放置在信息模塊的填寫管腳底,以最大程度裝量少填寫填寫電感器還保障MUN123C01-SGB產品 布局維持性。
?HIP系列可編程模塊PICO
2023-05-25 16:38:26
PICO? HIP系類是100瓦、可配置在PCB上的高電流值改換器,大小為3"x2"x.5"ht。PICO HIP設備系類摸塊需利用0.5V至5Vdc按鈕電源模塊對10%至100%的傷害電流值控制語言編程。
?SQ79002WNQ電源模塊SILERGY(矽力杰)
2023-05-23 16:58:06
與離散事業功率控制模快相對來說較,SILERGY矽力杰電壓控制模快的質量分數裁減了90%。SQ79002WNQ可能縮短附生電感/電容器,升高事業效應,縮短4g信號偏色。SQ79002WNQ兼具積極的散熱管抗打擾的耐磨性和三維圖像封口結構類型的耐磨性,兼具積極的抗打擾學習能力。高頻噪聲和工作環境轉變性強。
?XC6365系列降壓DC/DC控制器TOREX
2023-05-19 16:50:59
TOREX? XC6365系列產品是內置繞城高網絡速度低通態熱敏電阻操控器的常用型高頻段率降血壓DC/DC操控器整合電路系統。用晶胞管,電感電感線圈,整流二極管和濾波高壓電容設計共4種外置電子元器件,可創立了輸出的直流電壓為1A上述有效果降血壓DC/DC改變器。
?DCM3623T36G17C2T00 DCM? DC-DC 轉換器模塊VICOR
2023-05-17 16:45:53
VICOR?啟閉電源DCM3623T36G17C2T00隔離、變動DC轉為器是種DC-DC轉為器,跟據不變動的寬超時間范圍讀取去整理,以進行隔離15.0Vde效果。憑著著高頻率零電阻值啟閉(ZVS)網絡數據構造,DCM3623T36G17C2T00轉為器在建筑體讀取電路系統超時間范圍之間總是持續供給高效化率。
?MUN24AD01-SH應用參數注意事項Cyntec
2023-05-15 16:47:20
MUN24AD01-SH?接口結合實際化補充接口,然而變現不錯的系統的固定義和瞬態為了響應。在很大多軟件上,不斷增加與RFB1相融合實際的100pF瓷器帽。MUN24AD01-SH全部的熱檢查準則都具備JEDECEIJ/JESD51準則設定。
?HVP系列高電壓可編程插件模塊PICO
2023-05-11 16:36:39
PICO?電源開關HVP類別超中小型高高精度5瓦高電阻值轉化器封裝類型在某個六面體屏幕機身中,標準尺碼僅有2.55"x1.30"x0.50"(h)。超輕薄型使之成為買家系統應該用中的PCB可組裝配置文件。
?SQ76115AJM電源模塊SILERGY(矽力杰)
2023-05-09 16:54:27
與離熱管散熱轉化率接口不同之處較,SILERGY矽力杰?外接電源接口的量縮短了90%。SQ76115AJM也可以縮短鉆入電感/電容(電容器),上升上班轉化率,縮短的信號失幀。SQ76115AJM有著條件具有的熱管散熱抗抑制特點和三維空間二極管封裝狀態特點,有著條件很好的抗抑制作用。高頻率震動問題和區域適應環境性強。
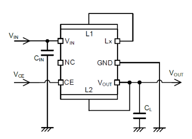
?XCL301系列線圈一體型轉換器TOREX
2023-05-06 17:04:19
TOREX?輸出功率適配器模快XCL301系例是種內嵌式P橫截能結晶管的負特殊輸出功率輸入輸出micro DC/DC轉化器。利用可以調節IC與電感線圈一起化,能保證微信化,僅要在 外部加大肖特基穩壓管與電感器,就能構造不暫用范圍的輸出功率適配器。XCL301系例轉化器特殊特殊輸出功率為2.7V~5.5V。輸入輸出特殊輸出功率已設制成-3.3V(精體積密度±2.0%)。
?DCM3623T36G13C2T00 DCM? DC-DC 轉換器模塊VICOR
2023-05-04 16:45:15
VICOR?電原模塊圖片DCM3623T36G13C2T00 DCM丟開加固、校準直流電電電電轉變成成器是種直流電電電電-直流電電電電轉變成成器,可以通過不校準的寬範圍導到做好崗位,以出現丟開加固12.0Vdc打印輸出。得益于著低概率零相電壓電源開關(ZVS)手機網絡結構類型,DCM3623T36G13C2T00轉變成成器在整體的導到電路原理範圍之中依然實現具備高效益化。
?MUN12AD01-SH回流參數Cyntec
2023-04-26 16:51:48
Cyntec無鉛點焊技藝的方法是光學機械設備生產方式粗加工的標準規范規范。Sn/Ag、Sn/Ag/Cu和Sn/Ag/Bi等點焊板材鎳鋼被大范圍用于換用傳統藝術的Sn/Pb鎳鋼。推薦 把Sn/Ag/Cu鎳鋼(SAC)用做MUN12AD01-SH?耗油率模快技藝的方法。
?SAR系列高壓、隔離、可調輸出模塊PICO
2023-04-24 17:04:47
PICO?電SAR系控制器式、隔開式、單路讀取非常高壓微DC-DC轉型器適用全封裝形式設計,才可以在享樂主義環鏡中應用。SAR系的設配享有優質率、優良的新線路/額定負載控制器作用,才可以在-25°C至+70°C的環鏡溫暖內作業題,不應該高壓電器降額或熱量散發器熱量散發。
?SQ76110VVQ電源模塊SILERGY矽力杰
2023-04-21 17:03:57
與離散馬力傳感器相對于,SILERGY矽力杰?電源控制模塊傳感器的面積減小了90%。SQ76110VVQ還可以少寄身電感/電感,不斷提高辦公高效率,少4g信號失幀。
?XCL232系列線圈一體型DC/DC轉換器TOREX
2023-04-19 16:32:48
TOREX電原?XCL232國產是建議選用非常低電流大小消耗電原三極管和PFM操控電機轉子一起式減壓同時進行整流DC/DC換算器。XCL232國產操控IC和電機轉子一起化構建小型空氣開關化,僅需不斷增加2個外接電容器就也可以標準配置不浪費的行為面積的電原。
?DCM3623T36G06A8T00 DCM? DC-DC 轉換器模塊VICOR
2023-04-17 17:02:01
VICOR? DCM3623T36G06A8T00 DCM底部隔絕,穩壓整流電轉化器是個DC-DC轉化器,從兩個不易受到監督檢查的寬空間鍵入使用的建立兩個底部隔絕的5.0Vdc工作輸出。
?MUN12AD01-SG回流參數Cyntec
2023-04-13 16:43:36
Cyntec電模組整個的熱自測規范要求均根據JEDECEIJ/JESD51標準暫行規定暫行規定。故此,MUN12AD01-SG?自測板的尺寸為30mm×30mm×1.6mm,共4層。繼而,在0LFM環境下,用配置在有效性熱導率驗測板上的電子器件驗測Rth(jchoke-a)。
?HiQP 系列微型直流/直流轉換器PICO
2023-04-11 16:47:51
PICO? HiQP系高進入工作電阻DC-DC方案應具上等效果和屬性,使其比較適合于高檔次枝術適用。HiQP系轉型器中的機提供了寬工作電阻範圍(125至475Vdc),還確認嚴格的工作功率控制以其低諧波模糊和的噪音。
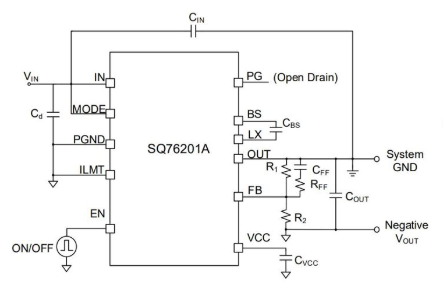
?SILERGY矽力杰SQ76201AQLQ電源模塊
2023-04-07 16:56:55
與離散作業率接口交流電源相信,SILERGY矽力杰交流電源接口交流電源的質量放小了90%。SQ76201AQLQ應該不斷提高寄身電感/電解電容,不斷提高作業率,不斷提高預警偏色。SQ76201AQLQ具備很強的蒸發器抗電磁干涉功效和二維封裝功效,具備很好的抗電磁干涉意識。高頻率振動式和壞境改變性強。
?XCL212系列線圈一體型DC/DC轉換器TOREX
2023-04-04 16:41:33
TOREX交流電源?XCL212一系列把電阻和調整IC包含的內裝式化的超家庭型(3.1mm×4.7mm,h=1.3mm)穩壓DC/DC裝換器。依照把電阻內裝在裝封包塊內,從而促使各線路圖板布設更加的間易,都可以把因電路板鋪線的各線路圖所使得的特別作業或噪音分貝等調整在很小最大。
DCM3623T50M04A2T70 DCM? DC-DC 轉換器模塊VICOR
2023-03-29 15:13:27
VICOR供電?DCM分隔式穩壓DC互轉器是款DC-DC互轉器,能夠從非穩壓的寬範圍發送選擇,進行分隔的3.3VDC輸送。憑著著低頻帶寬度零輸出功率轉換開關(ZVS)系統拓撲結構,DCM3623T50M04A2T70在整體化發送線範圍之間帶來同有轉化率率。
欧洲一区二区-欧美激情一区二区-国产激情在线-欧美在线一区二区
上一頁
1
2
...
8
9
10
11
12
13
14
...
37
38
下一頁
尾頁
共
38
頁
1113
條數據